Us passem tota la informació que necessiteu sobre els estudis postobligatoris que es poden cursar a l’Institut Joan Brudieu, en particular, i a Catalunya, en general.
- Llibret informatiu dels estudis de BTX i de CF (Institut Joan Brudieu).
- Informació per a l’alumnat i les famílies dels estudis BATXIBAC (Institut Joan Brudieu).
- MCS – Manual Carta de serveis (Institut Joan Brudieu).
- Desplegable dels ensenyaments postobligatoris.
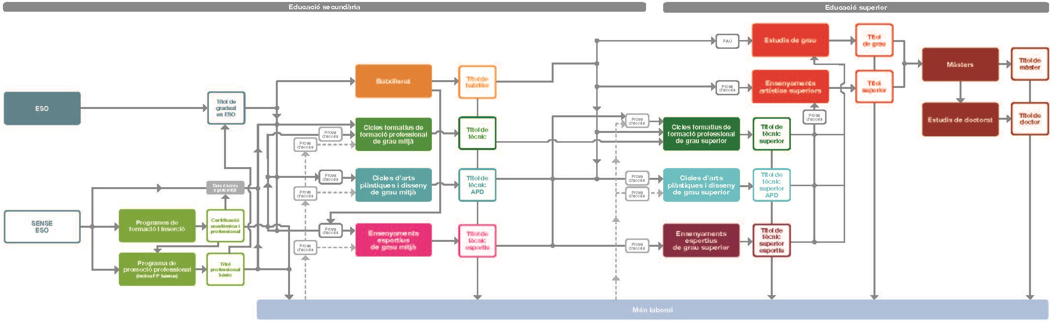
- Sistema educatiu català.
- Pàgina web Estudiar a Catalunya.
- Recorregut virtual per l’Institut Joan Brudieu (Street view)
RECORDEU
- El Departament d’Educació ajorna tots els tràmits relacionats amb el procediment de preinscripció i matriculació de l’alumnat de tots els ensenyaments, en totes les etapes.
- El Departament està treballant per tal que els diferents processos de preinscripció i matriculació es puguin dur a terme amb totes les garanties. Al mateix temps, es treballa per tal d’adequar els tràmits pensant en les circumstàncies actuals derivades de la pandèmia del COVID-19
- S’informarà sobre el nou calendari d’actuacions tan aviat com sigui possible.



Comentaris recents