Institut Esteve Terradas i Illa
La formació és teva!!
INS Esteve Terradas i Illa
Cornellà de Llobregat
  • L’INSTITUT
    • Història
    • Documentació Estratègica
    • On som
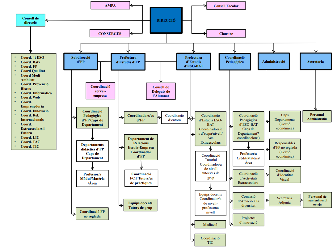
    • Organigrama
    • Calendari General
    • Pla d’organització de centre
    • Pla d’evacuació i Pla de confinament
    • SISTEMA DE GESTIÓ INTEGRAT
    • Queixes i/o Suggeriments
    • Contacta
    • Documentació de gestió del centre
    • Estratègia digital de centre (EDC)
  • SECRETARIA
    • Atenció al públic
    • Sol·licitud de certificats
    • Sol·licitud de títol acadèmic
    • Impresos
    • Preinscripció i matrícula
    • Proves d’accés als cicles formatius
    • Proves GESO
    • Convalidacions
    • Beques i ajuts
    • Política devolució de preus
    • Compleció d’estudis
  • OFERTA FORMATIVA
    • Educació Secundària Obligatòria (ESO)
    • Batxillerat
    • Cicles de Formació Professional
      • PFI – Programes de formació i inserció
      • Cicles Formatius de Grau Mitjà
      • Cicles Formatius de Grau Superior
      • Cursos d’especialització
    • Cursos Ocupacionals
    • Instal·lacions FP
    • Instal·lacions ESO-Batxillerat
  • SERVEIS-COORDINACIONS
    • Carta de Serveis a Empreses
    • Escola – Empresa
      • Borsa de treball
      • FP Dual
    • Mobilitat Internacional
    • Servei d’Assessorament i Reconeixement
    • Acredita’t
    • ACTIC
    • SISTEMA DE GESTIÓ INTEGRAT
      • Medi Ambient
      • Prevenció de riscos laborals
    • Projectes Impuls FP
      • Activa FP
      • Innova FP
      • Emprèn FP
    • Coeducació
    • Mediació
    • Petició Manteniment Intern Institut
    • Cafeteria
    • Biblioteca M. Carmen Brito
    • Sol·licitud Orientació Cicles Formatius
  • PROFESSORAT
    • Programacions vigents
    • Calendari General
    • Moodle
    • Àgora
    • Documentació de gestió del centre
    • iEduca
    • Recursos Pedagògics
    • Coeducació
    • Comunicat de sortida activitat complementària
    • Professorat de nova incorporació
    • Instruccions en cas de convocatòria de vaga
  • ALUMNAT
    • ALUMNAT FP-PFI
      • Calendari General
      • Moodle
      • Mobilitat Internacional
      • Escola – Empresa
        • Borsa de treball
      • Llibres i material didàctic (Curs 2025-26)
      • Beques i ajuts
      • Orientació Acadèmica i Professional FP
    • ALUMNAT ESO-BATX
      • Calendari General
      • Orientació Educativa ESO-BATX
      • iEduca
      • Coeducació
      • Llibres i material didàctic (Curs 2025-26)
    • Cursos d’estiu a l’EOI de Cornellà
  • FAMILIES
    • AMPA
    • iEduca
    • Extraescolars
    • Coeducació
  • DEPARTAMENTS
    • Departaments FP
      • Administració d’Empreses
      • Transport i Manteniment de vehicles
      • Energía i Aigua
      • Fabricació Mecànica
      • Informàtica
      • Manteniment Industrial
      • PFI – Programes de formació i inserció
      • Formació i Orientació Laboral
      • Llengües Extrangeres
    • Departaments ESO-Batxillerat
      • Aula d’Acollida
      • Català
      • Castellà
      • Ciències Socials
      • Ciències Experimentals
      • Educació Física
      • Hortesteve
      • Llengües Extrangeres: Francès
      • Llengües Extrangeres: Anglès
      • Matemàtiques
      • Música
      • Tecnologia
      • Visual i plàstica
    • Departament d’Orientació
  • PROJECTES
    • Dynamic
      • Projecte Intercicles
      • Dynamic- Impuls FP
    • Bluecity
      • Projecte Bluecity un pas més per ajudar a la mobilitat sostenible
    • El vehicle elèctric
    • Club VR
      • El Club VR a la Jornada APROPA
    • VR Salut
    • Hiperbaric Challenge XII
      • Hiperbàric Challenge
    • Projecte intercentres PotenciemCornellà
      • El comerç local es suma a la iniciativa de Potenciem Cornellà
    • LYNX ja és una realitat!
      • LYNX: prova superada
      • LYNX visita el Centre d’Empreses del Baix Llobregat
      • LYNX participa a La Justa de Ràdio Sant Just Desvern
      • LYNX celebra la seva cloenda a Port Aventura World
    • THE IETI SHOW
      • INS Esteve Terradas i Illa amb la KingsLeague
      • Radiografia del projecte The IETI SHOW a Radio Cornellà
      • The IETI Show conquereix Terrassa
      • The IETI Show el canal on l’alumnat d’Administratiu segueix emetent
  • CONTACTA
  • Inici
  • organigrama_2

organigrama_2

Publicat 20/10/2021 a 1078 &vegades; 806 en organigrama_2.
← Anterior Següent →

Segueix-nos!

La formació és teva!

a8016781@xtec.cat

T'avisarem si hi ha notícies noves
Loading
Esteve Terradas i Illa - Codi: 08016781 - CIF: Q5855101A
c/ Bonavista, 70
08940 Cornellà de Llobregat Catalunya Espanya
93 377 11 00
mapa | contacte

Avís legal | Sobre el web | © 2026 Generalitat de Catalunya | Fet amb WordPress

Esteve Terradas i Illa - Codi: 08016781 - CIF: Q5855101A | https://agora.xtec.cat/iesesteveterradas
Ves al contingut
Obre la barra d'eines Eines d'accessibilitat

Eines d'accessibilitat

  • Augmenta el textAugmenta el text
  • Disminueix el textDisminueix el text
  • Escala de grisosEscala de grisos
  • Contrast altContrast alt
  • Contrast negatiuContrast negatiu
  • Fons clarFons clar
  • Enllaços subratllatsEnllaços subratllats
  • Tipus de lletra llegibleTipus de lletra llegible
  • Reinicialitza Reinicialitza
Aneu a la barra d'eines
  • Logotip Generalitat
  • Logotip XTEC
    • XTEC
    • Edu365
    • Digital
    • Nus (Xarxa docent)
    • Alexandria
    • ARC
    • Merlí
    • jClic
    • Linkat
    • Odissea
    • Àgora
    • Sinapsi
    • Dossier
  • Entra