Institut Bisbe Sivilla
ESO, Batxillerat, CFGM i CFGS
a Calella
façana-centre
façana-centre
grafiti-mur
grafiti-mur
restaurant
restaurant
Institut Bisbe Sivilla
Calella
  • L’Institut
    • On som
    • Història
    • El nostre centre
    • Projecte educatiu
    • Organigrama
    • Consell escolar
    • Calendari del curs
  • Estudis
    • ESO
    • Batxillerat
    • Cicles formatius de grau mitjà
    • Cicles formatius de grau superior
    • PFI-PTT
  • Secretaria (8:00-14:00)
    • Preinscripció
    • Beques
  • Documents
    • Documents de centre
    • Documents per al professorat
    • Documents per a tutors/es
    • Documents per a l’alumnat d’ESO i batxillerat
    • Documents per a l’alumnat de cicles formatius
  • Serveis
    • Aula Restaurant “El Rebost del Bisbe”
    • Biblioteca
    • Aula d’acollida
    • Xarxa Nodes
  • Projectes de centre
    • Generació plurilingüe (GEP)
    • Treball per projectes
    • Servei comunitari
    • Programa TEI
    • Projecte EducaCont
  • Salut/Escola
  • EDC
    • Part estratègica
      • Diagnosi
      • Objectius
      • Planificació i seguiment
      • Avaluació i millora
    • Cultura digital
      • Documentació bàsica
      • Usuaris de centre
      • Comunicació
      • Competència alumnat
      • Competència professorat
      • Calendaris
      • Aplicacions
      • Maquinari
      • Secretaria
  • Inici
  • EDC Cultura digital
  • Competència alumnat

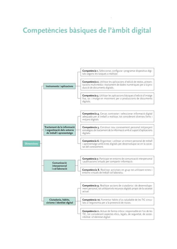
Competència alumnat

Estratègia Digital de Centre

  • Part estratègica
    • Diagnosi
    • Objectius
    • Planificació i seguiment
    • Avaluació i millora
  • Cultura digital
    • Documentació bàsica
    • Usuaris de centre
    • Comunicació
    • Competència alumnat
    • Competència professorat
    • Calendaris

Segueix-nos!

Logotip entitat
Institut Bisbe Sivilla
C. Valldebanador, 39
08370 Calella Catalunya Espanya
937661201
mapa | contacte

Avís legal | Sobre el web | © 2026 Generalitat de Catalunya | Fet amb WordPress

Institut Bisbe Sivilla | https://agora.xtec.cat/institutbisbesivilla
Ves al contingut
Obre la barra d'eines Eines d'accessibilitat

Eines d'accessibilitat

  • Augmenta el textAugmenta el text
  • Disminueix el textDisminueix el text
  • Escala de grisosEscala de grisos
  • Contrast altContrast alt
  • Contrast negatiuContrast negatiu
  • Fons clarFons clar
  • Enllaços subratllatsEnllaços subratllats
  • Tipus de lletra llegibleTipus de lletra llegible
  • Reinicialitza Reinicialitza
Aneu a la barra d'eines
  • Logotip Generalitat
  • Logotip XTEC
    • XTEC
    • Edu365
    • Digital
    • Nus (Xarxa docent)
    • Alexandria
    • ARC
    • Merlí
    • jClic
    • Linkat
    • Odissea
    • Àgora
    • Sinapsi
    • Dossier
  • Entra