L’oferta formativa del nostre centre consta de les següents tipologies d’estudis:
- Ensenyament Secundari Obligatori (ESO)
- Batxillerat:
- Científic i tecnològic
- Humanístic i social
- Arts plàstiques, imatge i disseny
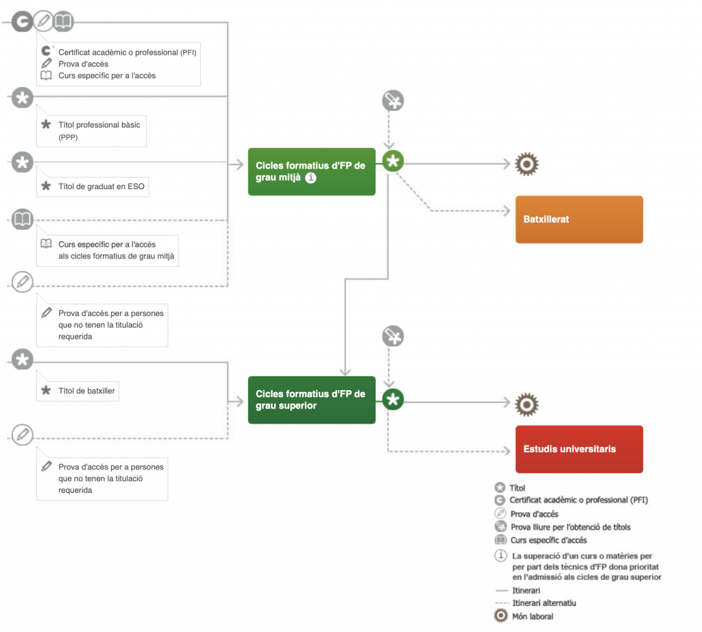
- Cicle Formatiu de Grau Mitjà (CFGM):
- Cuina i gastronmia i serveis en restauració
- Forneria, pastiseria i confiteria
- Serveis en restauració
- Cicles Formatius de Grau Superior (CFGS):
- Direcció en cuina i serveis
- Gestió d’allotjament turístics
- Dietètica
Trobareu més informació fent clic sobre els enllaços del menú lateral.






