Cada un dels eixos es concreta en les següents actuacions:
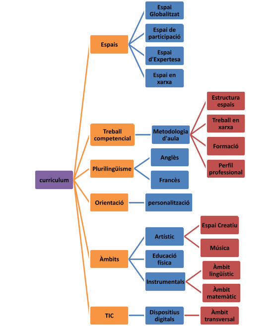
Espai Globalitzat: Treball per centre d’interès que canvia cada sis setmanes i que globalitza ciències socials, naturals, tecnologia i visual i plàstica. Grups heterogenis que canvien en cada centre d’interès dins un mateix nivell.
Espai en Xarxa: Treball d’Aprenentatge i servei en què l’alumnat haurà d’ afrontar un encàrrec fet per un agent extern (entitat, empresa, col·lectiu). Aquest Espai es realitza a partir de 2n d’ESO i en grups internivells.
Àmbits Instrumentals: Treball d’aquestes matèries amb metodologies competencials i que les converteixin en instruments per als Espais Globalitzats i en xarxa.
- Matemàtiques: 3-4 hores a la setmana. Basada en resolució de problemes.
- Àmbit lingüístic: Projectes amb centres d’interès que canvien cada 5-6 setmanes, alternant català i castellà.
Anglès i Francès: L’anglès es treballa com a instrumental 4 hores a la setmana. La 2a llengua estrangera és el francès, i és un àmbit obligatori de 1r a 4t d’ESO, 2 hores a la setmana.
Espai creatiu: Aquest àmbit pertany a les àrees de música, teatre, educació física i tecnologia. És trimestral i en grups internivells. Espai per a crear espectacles trimestrals i treballar les emocions a partir de l’àmbit artístic.
Educació musical i Educació física: Dues hores a la setmana amb el grup classe.
Tutoria: Hi ha una tutoria de grup i una individual (10 alumnes per professor/a) per a fer l’orientació personalitzada.
Espai de participació: Participació de l’alumnat en les tasques de l’institut (secretaria, informàtica, pàgina web, ambientació, jardineria…) i en diferents àmbits de debat i presa de decisions de centre al llarg de tot el curs per educar la responsabilitat en la comunitat.
Espai d’experts: Programació i implementació per part de l’alumnat d’un taller sobre un tema del qual és expert. L’elecció per part de la resta de l’alumnat es fa després d’assistir a una fira de presentació dels diferents tallers.
Itineraris Personals: Itineraris de lliure elecció amb format de Projectes especialitzats en àmbits tecnològic, científic, artístic, social o lingüístics de sis setmanes, 5 o 6 hores a la setmana. En la majoria dels casos pren el format d’Espai en Xarxa (4t ESO).






