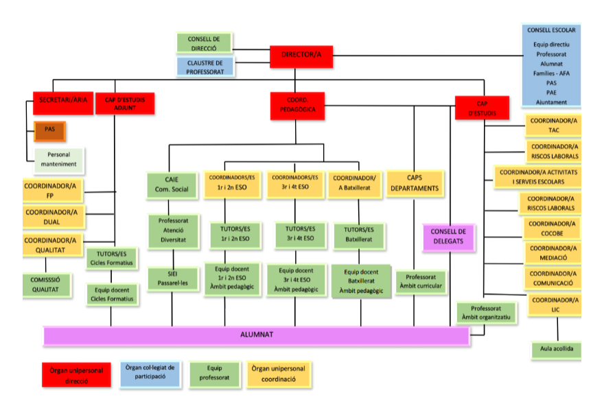
EQUIP DIRECTIU
Amb aquest espai volem presentar-nos com l’equip directiu. Els diferents càrrecs que ocupem son els següents: la Marta Sànchez, professora de matemàtiques, és la secretària. Raquel Serra, de tecnologia, serà la coordinadora pedagògica. En Miquel Ribas, professor de socials, és el cap d’estudis. I finalment l’Íngrid Lorenzo, professora d’anglès, ha assumit la direcció.
Com a equip directiu la finalitat és la mateixa de sempre: proporcionar a tot l’alumnat l’oportunitat d’aprendre i progressar com a persones úniques i irrepetibles.
Si necessiteu comentar-nos res, no dubteu a contactar amb nosaltres.
Directora: Ingrid Lorenzo Mas ilorenz2@iescanet.cat
Cap d’estudis: Miquel Ribas Figueras mribas69@iescanet.cat
Coordinadora pedagògica: Raquel Serra Lerga rserra18@iescanet.cat
Secretària: Marta Sánchez Fernández msanc693@iescanet.cat
Lali Ramos – Miquel Ribas – Ingrid Lorenzo – Raquel Serra – Marta Sánchez



