Curiosity
Projecte Curiosity
L’objectiu del Projecte Curiosity és atendre les necessitats de l’alumnat que té un alt ritme d’aprenentatge i talents específics.
A partir de la identificació de les capacitats de l’alumnat, es forma un grup d’alumnes de 3r i 4t d’ESO que dediquen 1 hora a la setmana a treballar conjuntament de manera que potenciïn algunes competències amb un nivell i entorn més propicis:
- Creativitat
- Treball cooperatiu
- Comunicació oral
- Capacitat de lideratge
- Presa de decisions
- Anàlisi crític
- Autonomia
Així, els alumnes duen a terme un treball motivador , interdisciplinari i amb un resultat concret del qual poden gaudir altres alumnes del centre.
Enguany, durant el curs 2019-2020, des del Projecte Curiosity els alumnes dissenyen diferents “Escape Rooms” que seran posats en pràctica per l’alumnat de 1r Cicle de l’ESO. Per arribar al resultat final, es desenvoluparà tot el procés necessari que s’ha de seguir per a la creació d’un producte, en aquest cas jocs d’escapament, per a joves de 12-14 anys.
El procés és en si mateix altament enriquidor i permet executar estratègies d’aprenentatge i d’interacció dinàmiques molt necessàries en la formació dels joves d’avui.

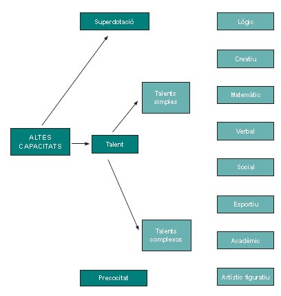
Esquema segons el Departament d’Ensenyament:

ENLLAÇ AL BLOC DEL PROJECTE L’alumnat del projecte Curiosity està treballant en el disseny d’Scape Rooms. Abans de les festes de Nadal els diferents grups tenen força avançats els seus jocs i la majoria tenen ben definides la temàtica i la història principal sobre la que basar els seus scape rooms.
Curiosity: Scape Rooms 21/22. Disseny dels jocs Llegeix més »
Aquest dijous 24 d’octubre, els alumnes que formem part del “Projecte Curiosity” hem fet una sortida a Barcelona on hem pogut gaudir de l’experiència d’un “Scape Room”, per endinsar-nos més en el projecte de creació d’aquests jocs que estem duent a terme durant aquest curs. A més, també ens hem apropat a l’edifici històric de
Curiosity: “Scape Room” a Barcelona Llegeix més »