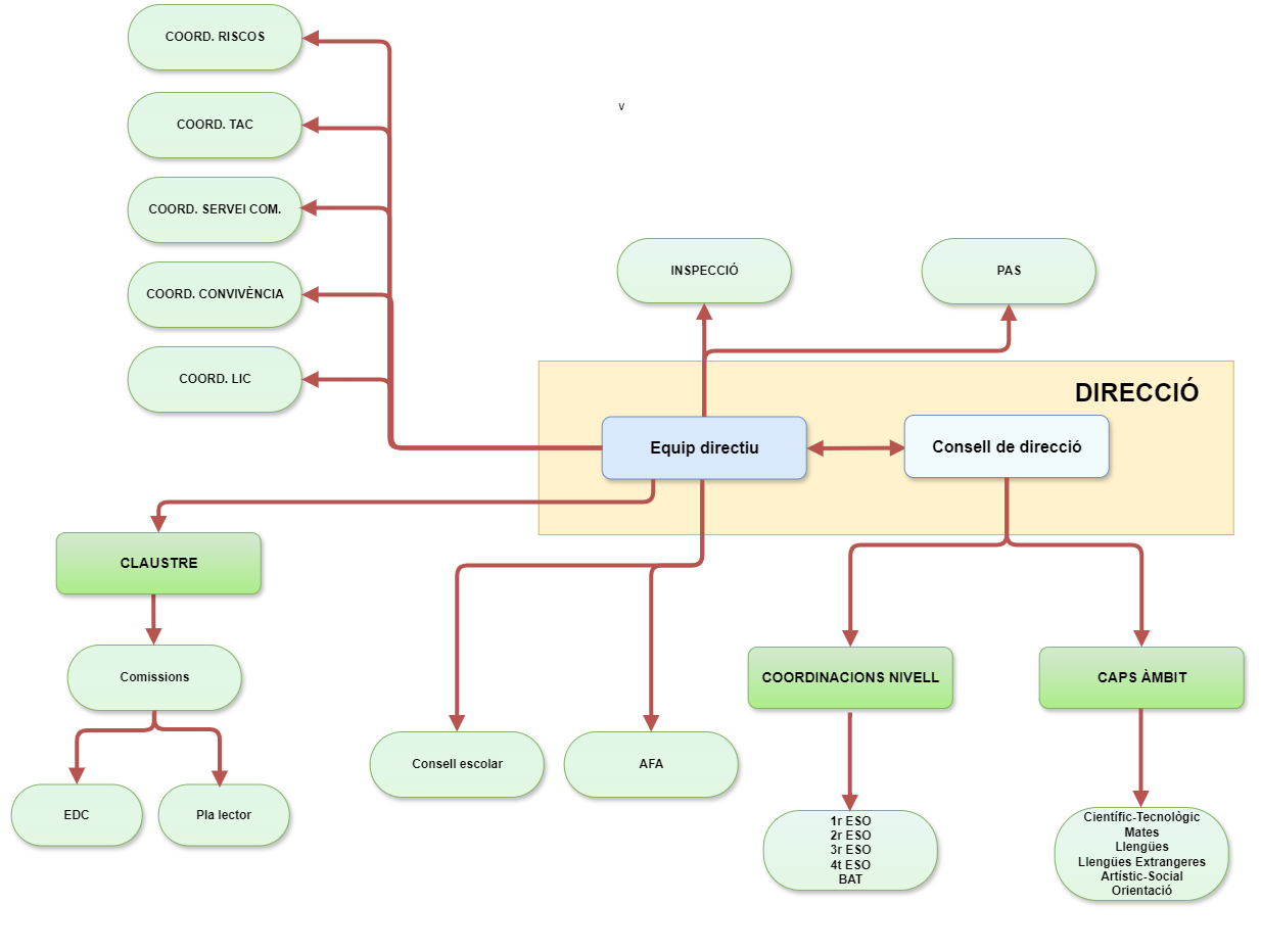
Director
ENRIC ABADAL
enric.abadal@institutsantpol.cat
Cap d’estudis
BÀRBARA ROVIRA
barbara.rovira@institutsantpol.cat
Coordinadora Pedagògica
ROSER SOLÉ
roser.sole@institutsantpol.cat
Secretària
LU BANTÍ
lu.banti@institutsantpol.cat
Caps d’àmbit
Anna Armengol (Àmbit Científic-Tecnològic)
anna.armengol@institutsantpol.cat
Adrià Santacreu (Àmbit Matemàtic)
adria.santacreu@institutsantpol.cat
Pau Arona (àmbit artístic)
pau.arona@institutsantpol.cat
Esther Fabrellas (Àmbit lingüístic)
esther.fabrellas@institutsantpol.cat
Àngela Puche (Àmbit llengües estrangeres)
angela.puche@institutsantpol.ca
Coordinadors ESO i BAT
Roser Solé (1 ESO)
roser.sole@institutsantpol.cat
Núria Raurell (2 ESO)
nuria.raurell@institutsantpol.cat
Lorena Andrades (3 ESO)
lorena.andrades@institutsantpol.cat
Eva Sánchez (4 ESO)
eva.sanchez@institutsantpol.cat
Estel Martí (Batxillerat)
estel.marti@institutsantpol.cat
Coordinador COCOBE, Coeducació, Convivència i Benestar Emocional
Ivan de Fez
iva.defez@institutsantpol.cat
Coordinadora Riscos
Laura López
laura.lopez@institutsantpol.cat
Coordinadora Servei comunitari
Tamara González
tamara.gonzalez@institutsantpol.cat
Coordinació LIC
Rosa Aragay
rosa.aragay@institutsantpol.cat@institutsantpol.cat
Coordinador TAC
Alberto Sánchez
alberto.sanchez@institutsantpol.cat
Comunicació + EDC
Anna Armengol
anna.armengol@institutsantpol.cat@institutsantpol.cat
Coordinador Additio + EDC
David Esquinas
david.esquinas@institutsantpol.cat
Responsable material + esdeveniments
Yasmina Garcia
yasmina.garcia@institutsantpol.cat
Coordinació de Sortides
Laura Chacón
laura.chacon@institutsantpol.cat


