La Dansa del Trepak – segon
16/03/16Aquí teniu un vídeo on els nens i nenes de segon acompanyen amb instruments de percussió la Dansa del Trepak de l’obra el Trencanous dedel compositor Txaikovsky .
Mireu perquè va ser composada aquesta peça realment.. és un fragment d’un ballet! Mireu mireu..
Colors – Landry el Rumbero
11/03/16Aquest tercer trimestre farem una activitat molt especial per a celebrar bé el nostre 40 aniversari i perquè sempre més el puguem recordar: gravarem un videoclip on sortirem tots els nens i nenes de l’escola mostrant com és aquesta per dins i per fora!
D’aquí us dies us farem arribar una circular donant més detalls d’aquesta activitat que ens ocuparà una bona part del tercer trimestre.
Mentrestant, us deixem l’enllaç de la cançó “Colors” d’en Landry el Rumbero a Spotify (que és la que farem servir pel videoclip) perquè pugueu escoltar-la i anar-vos-la aprenent!
Aquí
Cicle mitjà al Palau de la Música
08/03/16El proper dilluns dia 14 els nens i nenes de cicle mitjà tindrem el gust de poder anar a veure un espectacle al Palau de la Música de Barcelona.
Ens explicaran què és la COBLA, quins instruments la formen i quin és el seu repertori musical! Aquí en teniu un tastet:
Cobla 2.0 from Palau Musica Catalana on Vimeo.
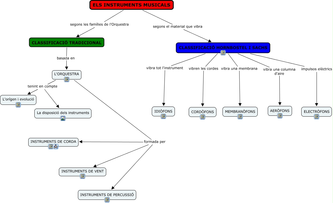
Classifiquem els instruments musicals
07/03/16Podem classificar de diverses maneres tots i cadascun dels instruments musicals que existeixen:
- LA CLASSIFICACIÓ TRADICIONAL, que els classifica segons quin sigui el mecanisme que produeix el so.
- http://www.xtec.cat/~jalmacel/instruments/classificacio.htm
- https://ca.wikipedia.org/wiki/Instrument_musical
- http://www.xtec.cat/trobada/musica/
- https://ca.wikipedia.org/wiki/Orquestra
- LA CLASSIFICACIÓ HORNSBOSTEL-SACHS, que els classifica tenint en compte l’origen de la producció del so, és a dir, segons el material que vibra.
- http://es.slideshare.net/zerberguedacentre/com-classifiquem-els-instruments-musicals
- https://ca.wikipedia.org/wiki/Instrument_musical
- http://grups.blanquerna.url.edu/m20/
- https://sites.google.com/a/blanquerna.url.edu/calaix-de-music/aprendre/cultura-musical/classificaciodelsinstruments
- https://ca.wikipedia.org/wiki/Hornbostel-Sachs
Guillem Tell, l’última òpera de Rossini
17/02/16El proper dimarts, els nens i nens de cicle superior aniran al l’Auditori de Sant Cugat del Vallès a veure l’òpera Guillem Tell, que és l’última òpera que va escriure el compositor Gioachino Rossini abans de retirar-se. Aquí us en deixem un petit fragment per anar fent boca!!
Foot-ball al Teatre Principal
17/02/16Aquest matí els nens i nenes de 3r i 4t hem anat a veure l’espectacle “foot-ball”, del ballarí Cesc Gelabert i la seva companyia de dansa. Aquest espectacleestà inspirat en els moviments que fan els futbolistes quan juguen un partit!
https://www.youtube.com/watch?v=ZVSKnvckeZo
Ha estat molt interessant!


