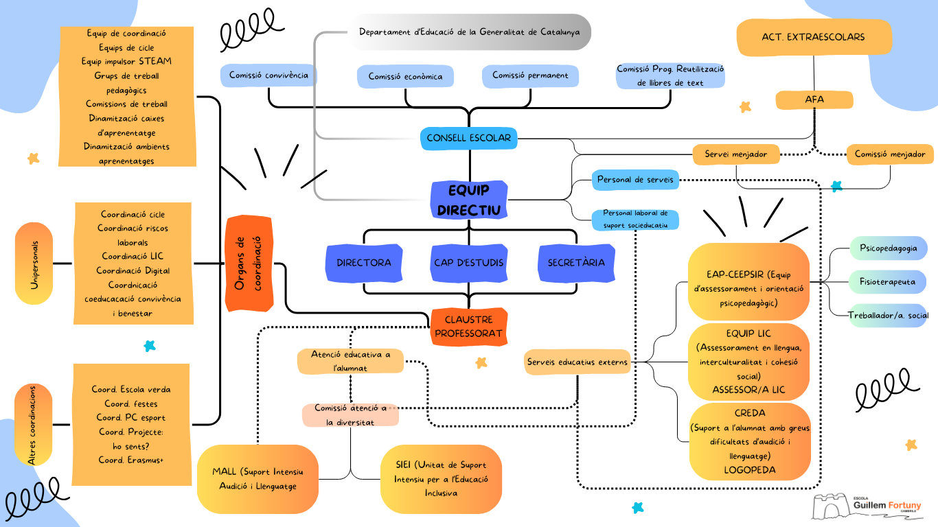
Organigrama A l’organigrama del centre hi són presents tot el personal i les institucions que tenen relació amb la nostra escola.