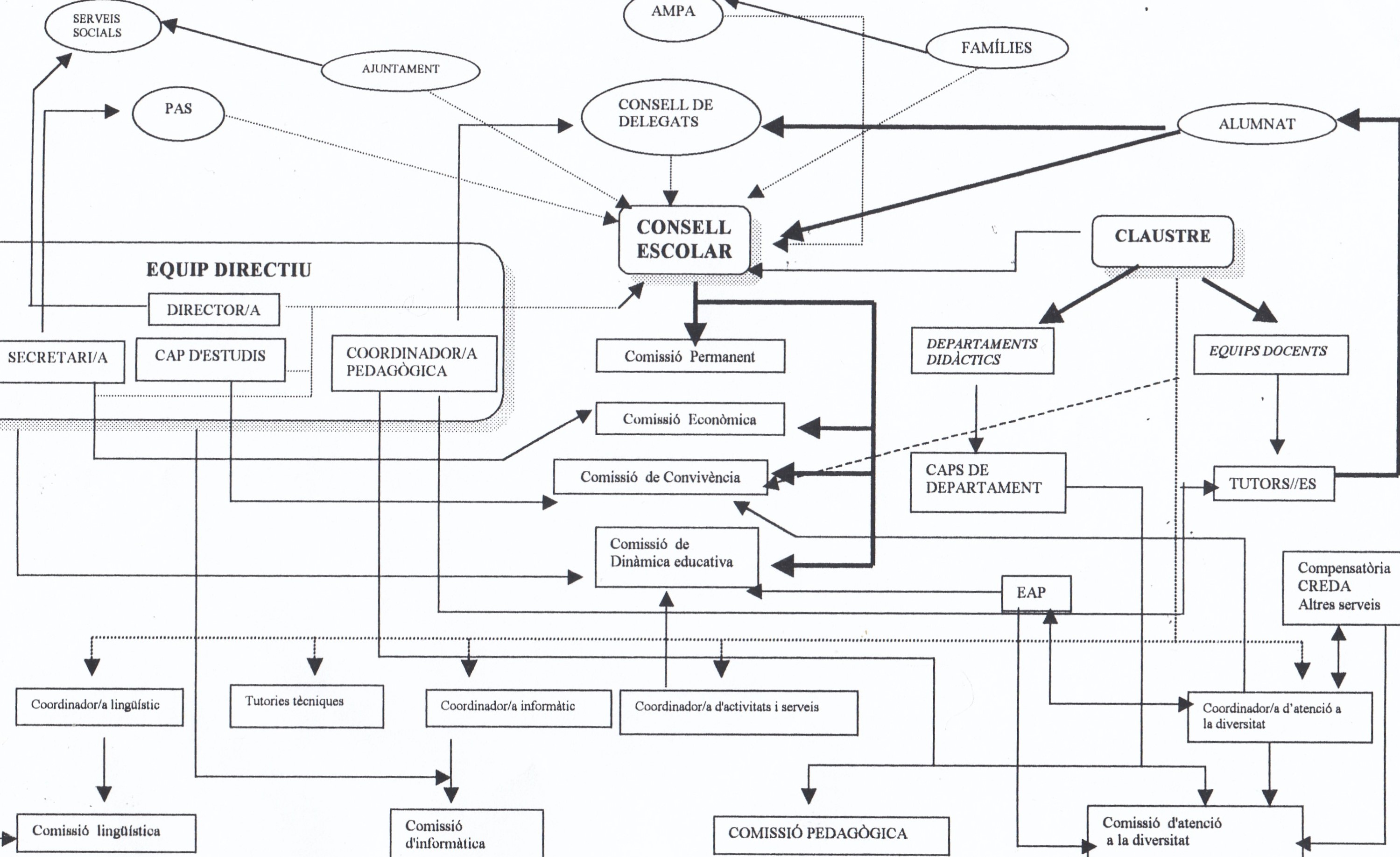
En aquesta secció, els centres educatius publiquen la informació relativa a la seva organització interna. Es recomana que els centres educatius dissenyin el nivell d’exhaustivitat de la informació publicada. Serà convenient que en el seu plantejament singular, els centres vertebrin el contingut tenint en compte els següents aspectes:
- direcció
- coordinacions de cicle
- departaments (experimentals, matemàtiques, tecnologia, llengües, música, visual i plàstica, educació física, socials, orientació acadèmica,…)
- tutories
- consell escolar
- PAS


