CONEIXEMENTS PREVIS
Funcionament d’un semàfor
Llenguatge SCRATCH
ESPECIFICACIONS semàfor de carretera
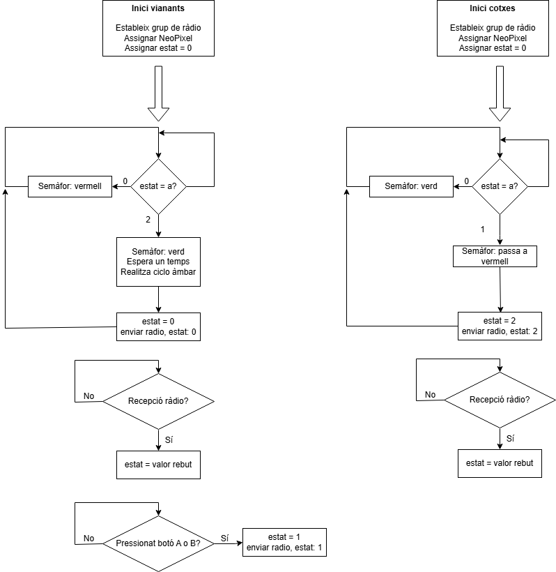
0.- El semàfor estarà normalment verd pels cotxes i vermell pels vianants.
1.- La situació canviarà quan un vianant ho sol·liciti (pressionant tant el botó A com el B de la placa micro:bit del semàfor de vianants):
- Verd pels vianants i vermell per als cotxes.
2.- S’esperarà un temps prudencial a què creuïn els vianants i es tornarà a començar.
REQUISITS
Targeta: micro:bit
Extensió pel makecode: microbitshield
Llums: NeoPixels integratsa la placa microshield
ESTATS DELS SEMÀFORS
| Estat | Vianants | Cotxes |
| 0 | No passen (vermell) | Passen (verd) |
| 1 (S’ha pressionat A o B) |
Passa a vermell | |
| 2 | Passen durant un temps (verd + groc) |
No passen (vermell) |
Els estats es sincronitzaran via ràdio.
BASE D’ORIENTACIÓ
Programació comuna a vianants i cotxes
Programació vianants
Programació cotxes
Solució dissenyada per les mestres de l’escola Sesmon d’Oló i “powered by” STEAM4ALL





