En aquesta secció i les seves subseccions trobareu informació de qualitat i actualitzada dels ensenyaments quees poden cursar un cop s’acabi l’etapa educativa a l’Institut Ca n’Oriac.
El sistema educatiu a Catalunya
Ensenyaments postobligatoris a Catalunya
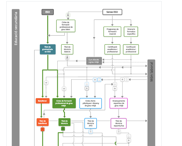
Itineraris

Trobeu totes les possibilitats per accedir als estudis desitjats amb aquest mapa interactiu:
Observeu com a partir de la vostra situació de partida el mapa us mostra totes les possiblitats per accedir-hi, ja sigui la principal o vies alternatives. Consulteu quines son també les possibilitats de continuitat.
Recursos
Recursos per a la presa de decisions: en aquest espai trobareu eines i materials dissenyats per oferir orientació i suport en el procés de presa de decisions sobre l’itinerari educatiu i professional. Trobareu, per exemple, materials per preparar la visita al Saló de l’Ensenyament, un test d’orientació acadèmica o material d’autoconeixement i material descarregable, entre d’altres.



