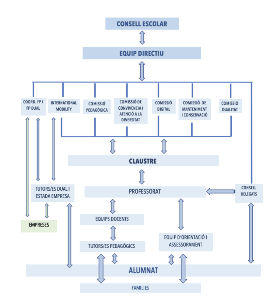
Organigrama Equip directiu Directora: M. Immaculada Font Potrony Cap d’estudis: Carlos Baeta Olaria Cap d’estudis adjunt: Miquel Gimeno Escamilla Secretari: Gonçal Roca González Coordinadora pedagògica: Natàlia Corredoira Cortés