XTEC
Edu365
Digital
Nus (Xarxa docent)
Alexandria
ARC
Merlí
jClic
Linkat
Odissea
Àgora
Sinapsi
Dossier
Entra
Vés al contingut
Escola Les Deveses
Escola Les Deveses
Infantil i Primària
c. Doctor Ferran, 88
17190 Salt
17008687
b7008687@xtec.cat
972 94 12 90
Contacte
PRIMÀRIA
ENTREDEVESES
AULA D'ACOLLIDA
MENJADOR
INFANTIL
L’escola
Alternar menú
On som
Història
Consell escolar
Instal·lacions
Calendari del curs
Oferta educativa
Material escolar
La Biblioteca de la Fulleta
Salut
DOCUMENTS DE CENTRE
Alternar menú
PROA+ (PMOE)
PEC
Alternar menú
Normes d’Organització i Funcionament de Centre
Projecte Lingüístic
Estratègia Digital de Centre
Estructura Organitzativa
Alternar menú
Perfil i trajectòria professional Equip Directiu
Pressupost actual
Certificats Acords Consell Escolar
Pla d’Acollida
Alternar menú
Carta de Compromís
Model autoritzacions
Quota material socialitzat, llibres i excursions
Nivells
Alternar menú
Infantil
Alternar menú
I3
I4
I5
Primària
Alternar menú
1r
2n
3r
4t
5è
6è
Aula d’acollida
Serveis
Alternar menú
Menjador escolar
Activitats extraescolars
AMPA
Escola Les Deveses
Main Menu
L’escola
Alternar menú
On som
Història
Consell escolar
Instal·lacions
Calendari del curs
Oferta educativa
Material escolar
La Biblioteca de la Fulleta
Salut
DOCUMENTS DE CENTRE
Alternar menú
PROA+ (PMOE)
PEC
Alternar menú
Normes d’Organització i Funcionament de Centre
Projecte Lingüístic
Estratègia Digital de Centre
Estructura Organitzativa
Alternar menú
Perfil i trajectòria professional Equip Directiu
Pressupost actual
Certificats Acords Consell Escolar
Pla d’Acollida
Alternar menú
Carta de Compromís
Model autoritzacions
Quota material socialitzat, llibres i excursions
Nivells
Alternar menú
Infantil
Alternar menú
I3
I4
I5
Primària
Alternar menú
1r
2n
3r
4t
5è
6è
Aula d’acollida
Serveis
Alternar menú
Menjador escolar
Activitats extraescolars
AMPA
PRIMÀRIA
ENTREDEVESES
AULA D'ACOLLIDA
MENJADOR
INFANTIL
Inici
DOCUMENTS DE CENTRE
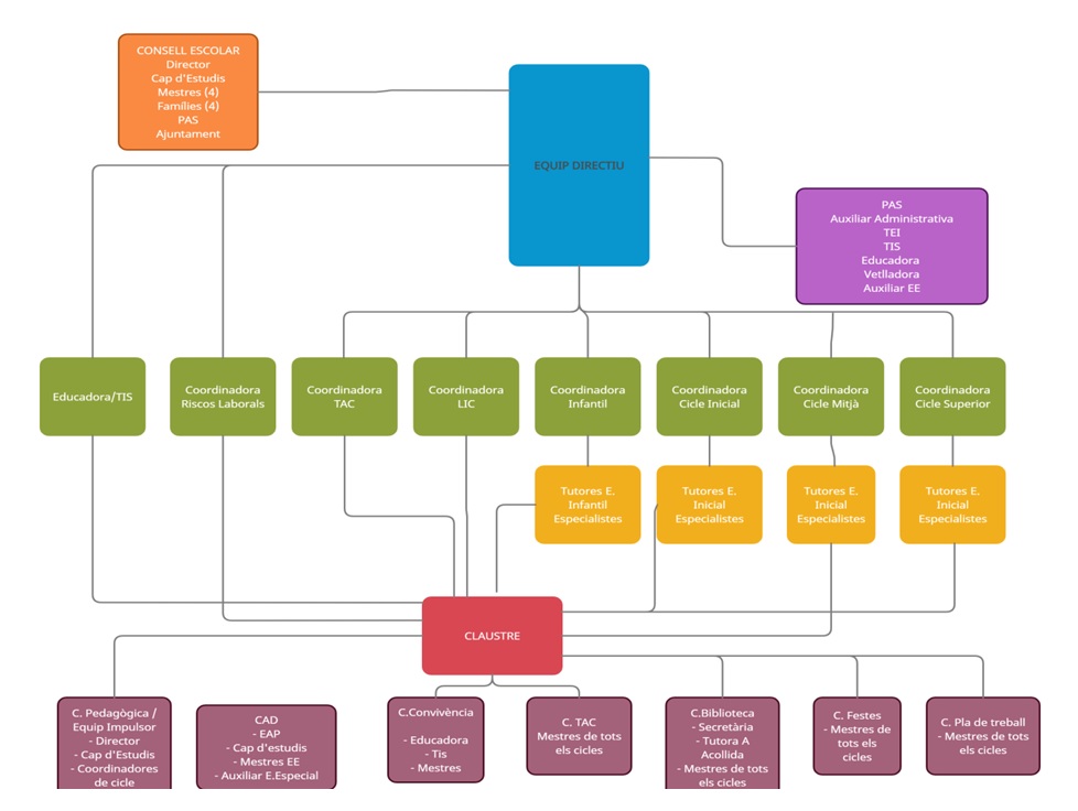
Estructura Organitzativa
Estructura Organitzativa
Comenceu a escriure i pressioneu la tecla ENTER per cercar
Cerca
Desplaça cap amunt
Ves al contingut
Obre la barra d'eines
Eines d'accessibilitat
Eines d'accessibilitat
Augmenta el text
Augmenta el text
Disminueix el text
Disminueix el text
Escala de grisos
Escala de grisos
Contrast alt
Contrast alt
Contrast negatiu
Contrast negatiu
Fons clar
Fons clar
Enllaços subratllats
Enllaços subratllats
Tipus de lletra llegible
Tipus de lletra llegible
Reinicialitza
Reinicialitza