ESO Batxillerat Cicles formatius
Institut Guindàvols
Lleida
Correu
973238047
Gmail
Moodle
cerca
Mapa
iEduca
Gestió
menú
L’Institut
On som
Història
Instal·lacions
Consell escolar
Organigrama
Normes i funcionament
Calendari del curs
Horaris
50-75 ANYS DE GUINDÀVOLS
Projecte educatiu
DOCUMENTS DE CENTRE
Projectes del centre
Treball per projectes
Aprenentatge Servei (APS)
Coeducació
Educació per a la Salut
Emprenedoria
Treballs de Recerca
Learn-Aprendre-Learnen
Qualitat i millora
PC Esport a l’Escola
MEDIAMBIENT
Teatre
REVISTES
Salut Escola
Estratègia Digital de Centre
PLA D’EMERGÈNCIA
Estudis
ESO
ESO
Batxillerat
Cicles Formatius
CFGM Mecanització
CFGM Manteniment electromecànic
CFGM Instal·lacions de producció de calor
CFGM Instal·lacions frigorífiques i climatització
CFGM Confecció i moda
CFGS Programació de la producció en fabricació mecànica
CFGS Manteniment d’instal·lacions tèrmiques i de fluids
CFGS Patronatge i moda
CFGS Vestuari a mida i d’espectacles
Serveis
Copisteria
Serveis digitals
Documents
Menjador escolar
BIBLIOTECA
Llibres
Secretaria
Preinscripció curs 2026-27
Matrícula curs 2025-26
LLIBRES DE TEXT i EINES 2025-26
Convalidacions
Expedició de títols
Beques
Proves d’accés a Cicles Formatius
Sol·licituds
AFA
Borsa de treball
Inici
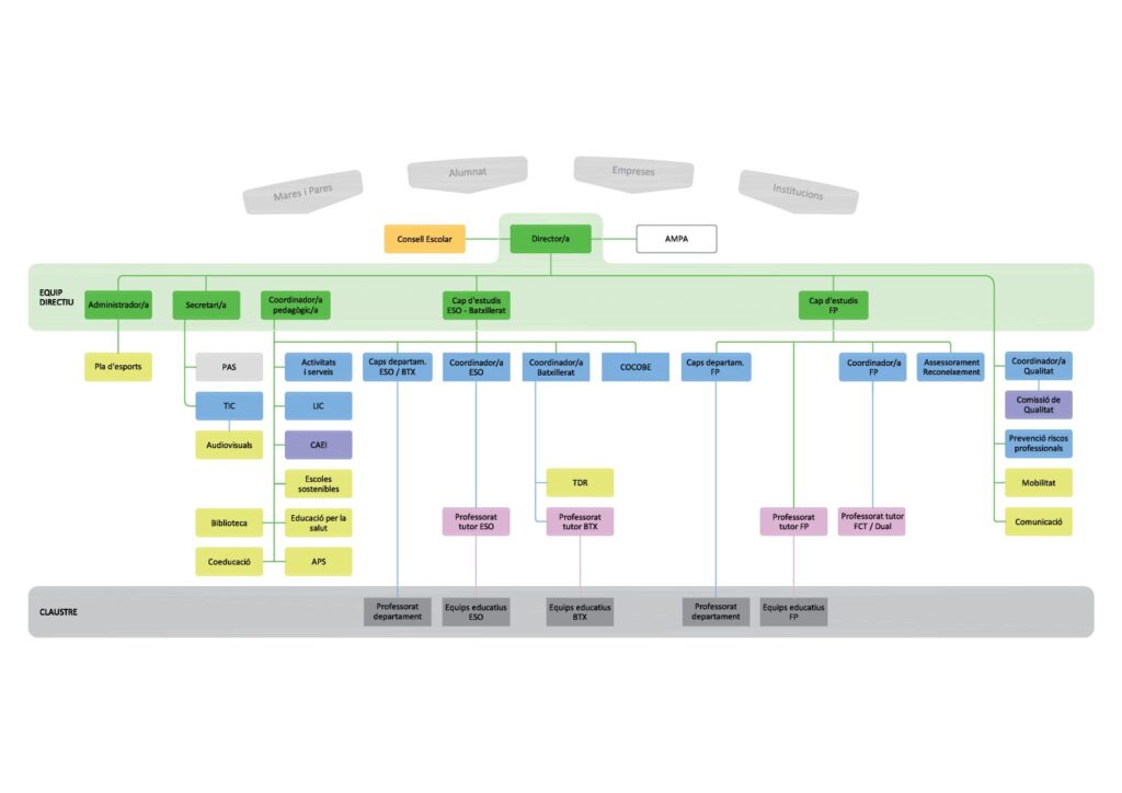
Organigrama
Organigrama
Ves al contingut
Obre la barra d'eines
Eines d'accessibilitat
Eines d'accessibilitat
Augmenta el text
Augmenta el text
Disminueix el text
Disminueix el text
Escala de grisos
Escala de grisos
Contrast alt
Contrast alt
Contrast negatiu
Contrast negatiu
Fons clar
Fons clar
Enllaços subratllats
Enllaços subratllats
Tipus de lletra llegible
Tipus de lletra llegible
Reinicialitza
Reinicialitza
Aneu a la barra d'eines
XTEC
Edu365
Digital
Nus (Xarxa docent)
Alexandria
ARC
Merlí
jClic
Linkat
Odissea
Àgora
Sinapsi
Dossier
Entra
Cerca