XTEC
Edu365
Digital
Nus (Xarxa docent)
Alexandria
ARC
Merlí
jClic
Linkat
Odissea
Àgora
Sinapsi
Dossier
Entra
Vés al contingut
Escola Juan Salamero
Centre públic
Escola Juan Salamero
L'escola de tothom
Rambla Pompeu Fabra, 184
08850 Gàva
08017505
a8017505@xtec.cat
93.662.34.50
Contacte
GENCAT Educació
AFA
Escola de famílies
Menjador
Instagram
Beques NEE 25/26
L’escola
Alternar menú
On som
Història
Instal·lacions
Equip docent i Personal PAS/PAE
Equip d’assessorament
Consell escolar
Curs 2025-26
Oferta educativa
Material escolar
AFA
Documents de centre
Alternar menú
Projecte Educatiu de Centre (PEC)
Estratègia Digital de Centre (EDC)
Carta de compromís educatiu
Pla d’acollida
Pla d’Atenció a la Diversitat
NOFC
Projecte Lingüístic
Pla de Comunicació
Pla de funcionament del menjador
Projecte de Convivència
Pressupost
Autoritzacions
Entrevista I3
Metodologia
Alternar menú
Tre-Ballem
Projecte d’aula i escola
Comunitat d’aprenentatge
Co-docència i agrupacions per cicles
Innovamat
Projecte DLEC
Enrola’t
Aula multisensorial
Pati democràtic
Ambients d’aprenentatge
Tallers artístics
Benestar emocional
Ràdio Escolar
Alternar menú
Ràdio Infantil
Ràdio Primària
Serveis
Alternar menú
Menjador escolar
Transport Escolar
Salut
Beques
Fem xarxa
Alternar menú
Centre Formador
Òmnium Cultural
CEE Maria Felip
F.A.G.A.
Sharing to learn
PFI Jardineria
Ajuntament
Alternar menú
Consell d’Infants
Escoles/Instituts públics
Alternar menú
English Day
Jornada matemàtica
Premis i reconeixements
Pla de contingència
Escola Juan Salamero
Main Menu
L’escola
Alternar menú
On som
Història
Instal·lacions
Equip docent i Personal PAS/PAE
Equip d’assessorament
Consell escolar
Curs 2025-26
Oferta educativa
Material escolar
AFA
Documents de centre
Alternar menú
Projecte Educatiu de Centre (PEC)
Estratègia Digital de Centre (EDC)
Carta de compromís educatiu
Pla d’acollida
Pla d’Atenció a la Diversitat
NOFC
Projecte Lingüístic
Pla de Comunicació
Pla de funcionament del menjador
Projecte de Convivència
Pressupost
Autoritzacions
Entrevista I3
Metodologia
Alternar menú
Tre-Ballem
Projecte d’aula i escola
Comunitat d’aprenentatge
Co-docència i agrupacions per cicles
Innovamat
Projecte DLEC
Enrola’t
Aula multisensorial
Pati democràtic
Ambients d’aprenentatge
Tallers artístics
Benestar emocional
Ràdio Escolar
Alternar menú
Ràdio Infantil
Ràdio Primària
Serveis
Alternar menú
Menjador escolar
Transport Escolar
Salut
Beques
Fem xarxa
Alternar menú
Centre Formador
Òmnium Cultural
CEE Maria Felip
F.A.G.A.
Sharing to learn
PFI Jardineria
Ajuntament
Alternar menú
Consell d’Infants
Escoles/Instituts públics
Alternar menú
English Day
Jornada matemàtica
Premis i reconeixements
Pla de contingència
GENCAT Educació
AFA
Escola de famílies
Menjador
Instagram
Beques NEE 25/26
Inici
L’escola
Autoritzacions
On som
Història
Instal·lacions
Equip docent i Personal PAS/PAE
Consell escolar
Curs 2025-26
Oferta educativa
Material escolar
L’escola
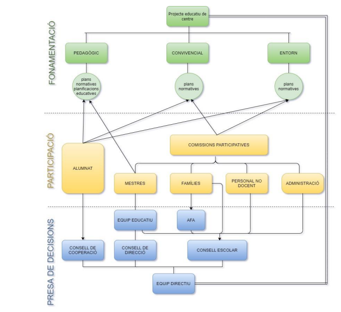
Aquest és l’organigrama del nostre centre:
Comenceu a escriure i pressioneu la tecla ENTER per cercar
Cerca
Desplaça cap amunt
Ves al contingut
Obre la barra d'eines
Eines d'accessibilitat
Eines d'accessibilitat
Augmenta el text
Augmenta el text
Disminueix el text
Disminueix el text
Escala de grisos
Escala de grisos
Contrast alt
Contrast alt
Contrast negatiu
Contrast negatiu
Fons clar
Fons clar
Enllaços subratllats
Enllaços subratllats
Tipus de lletra llegible
Tipus de lletra llegible
Reinicialitza
Reinicialitza