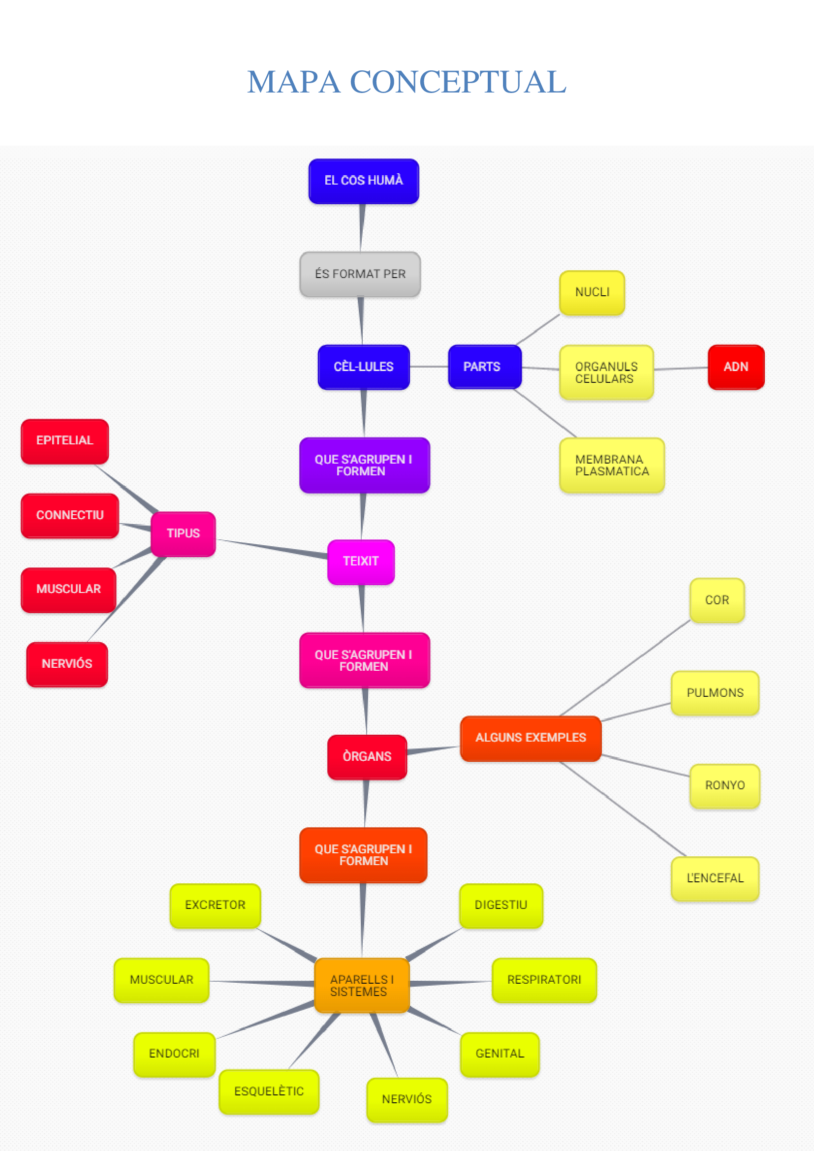
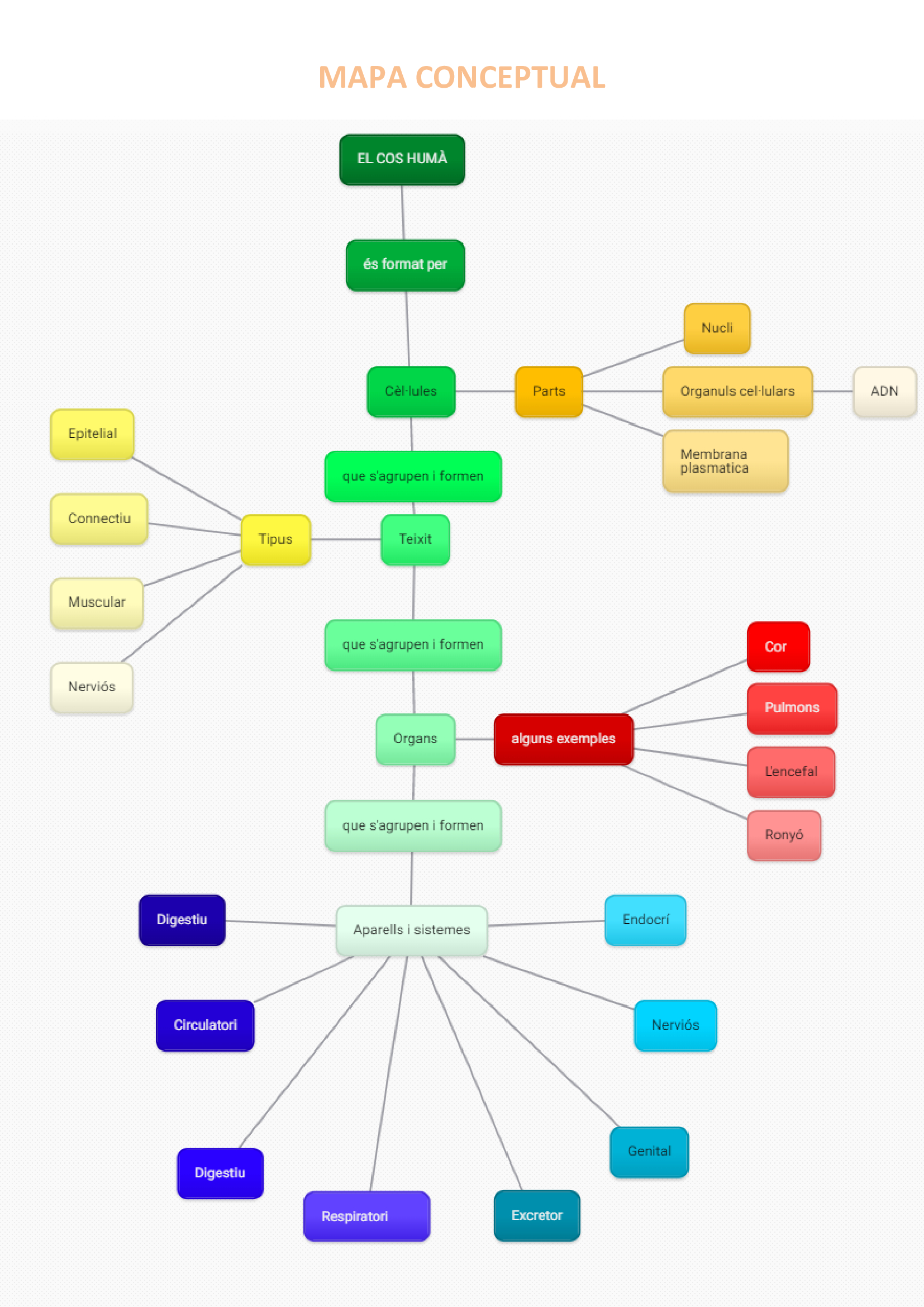
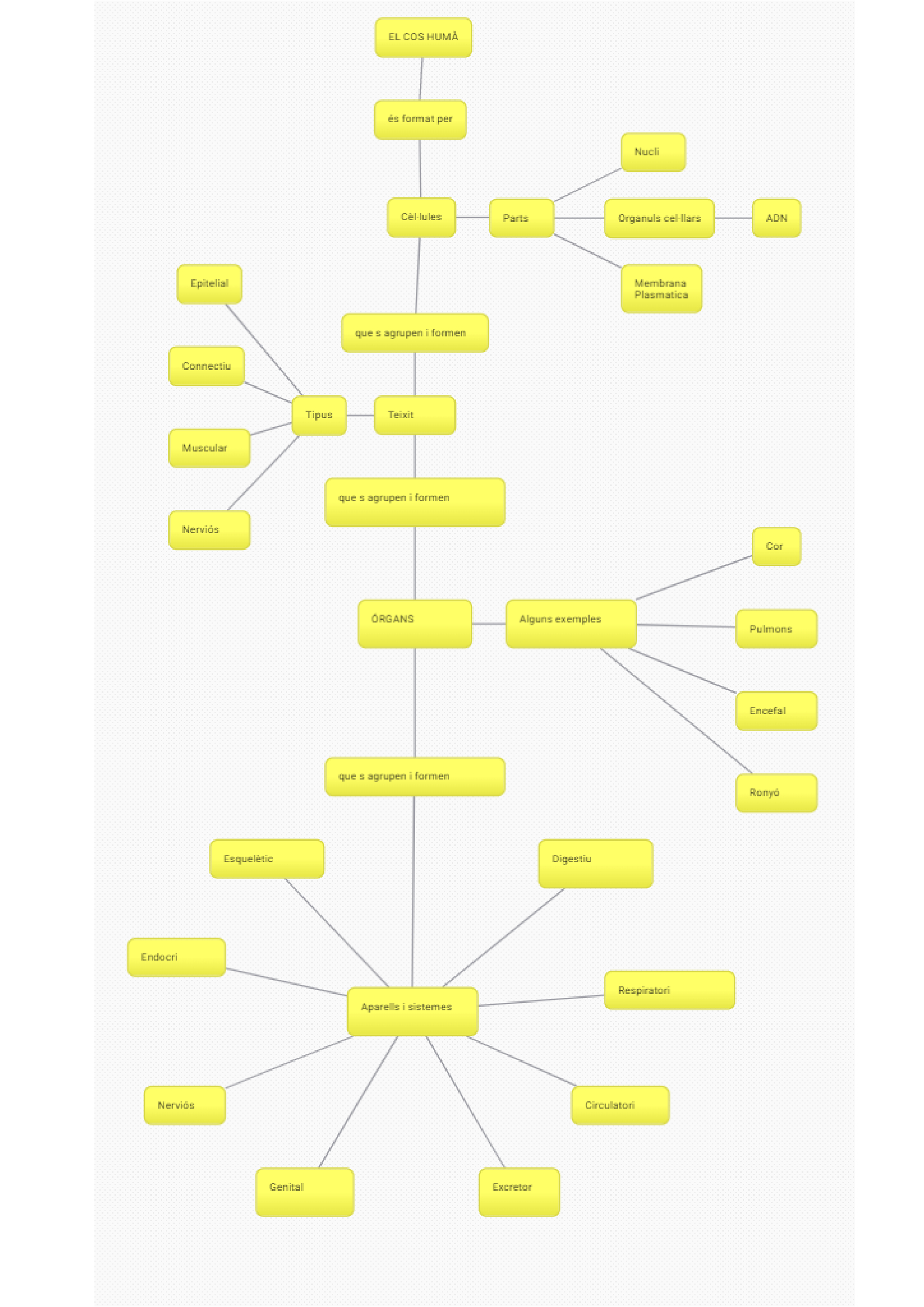
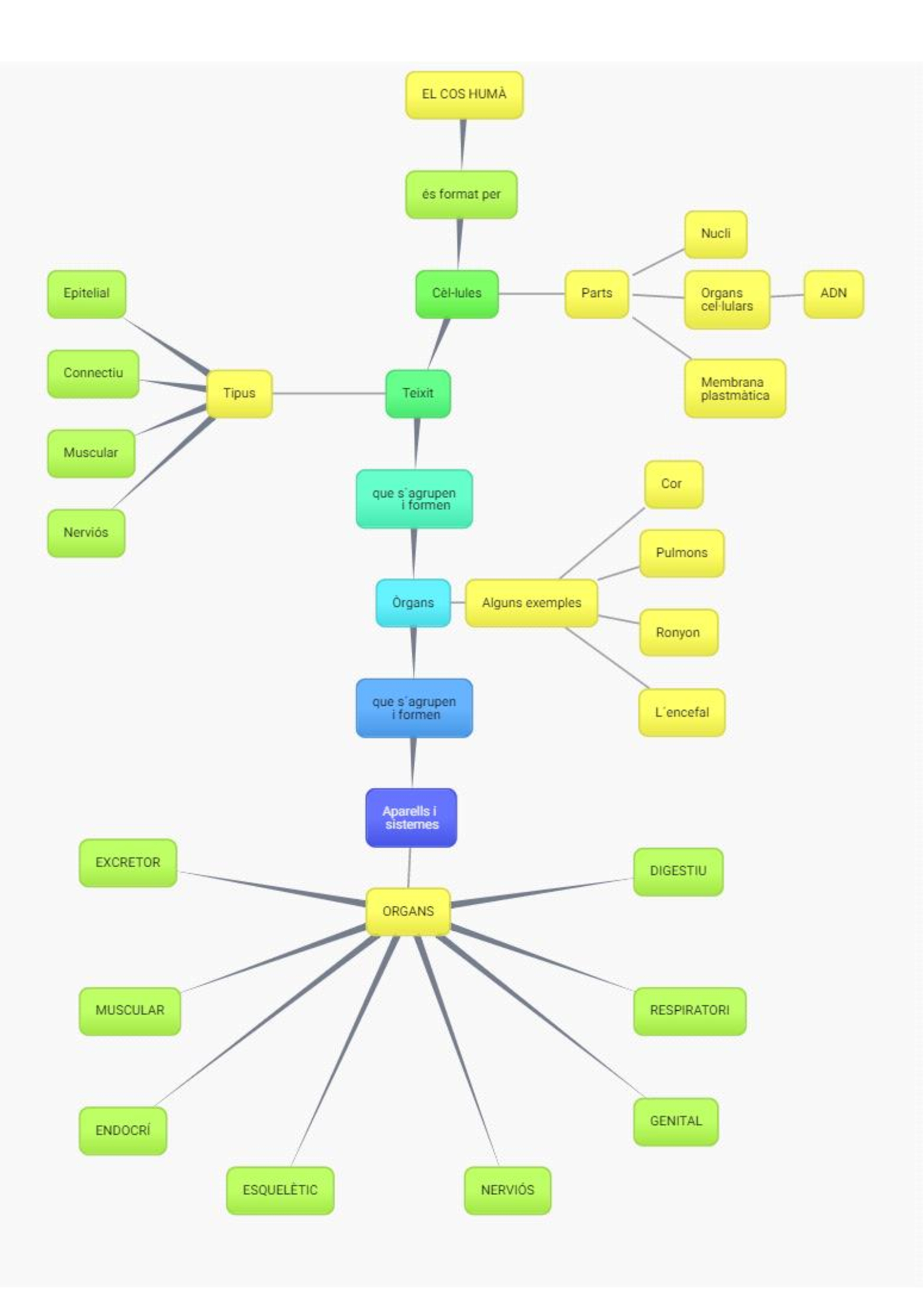
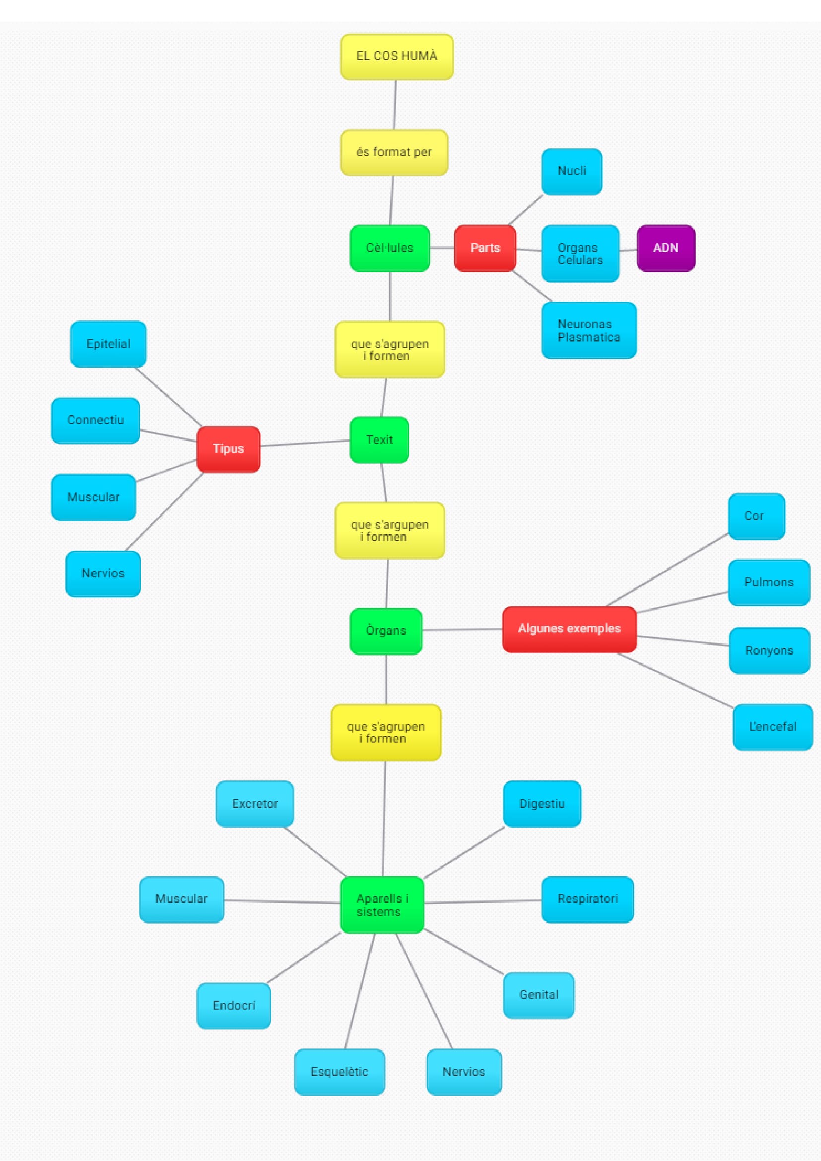
A l’escola CFA Pau Casals, l’alumnat de FI 4 ha estat treballant intensament en la formació, composició i funcions de la cèl·lula, una de les unitats més fascinants de la biologia.
Després d’estudiar els conceptes fonamentals, han aplicat els seus coneixements creant mapes conceptuals mitjançant Canva. Aquesta eina digital no només els ha permès organitzar de manera visual la informació, sinó que també ha sigut una oportunitat per millorar la seva competència digital.
Els estudiants no només han consolidat els seus coneixements sobre la cèl·lula, sinó que s’han convertit en autèntics experts en la matèria, demostrant la seva capacitat per treballar amb eines modernes i innovadores.
Un pas més en el camà cap a un aprenentatge actiu i digitalitzat!

