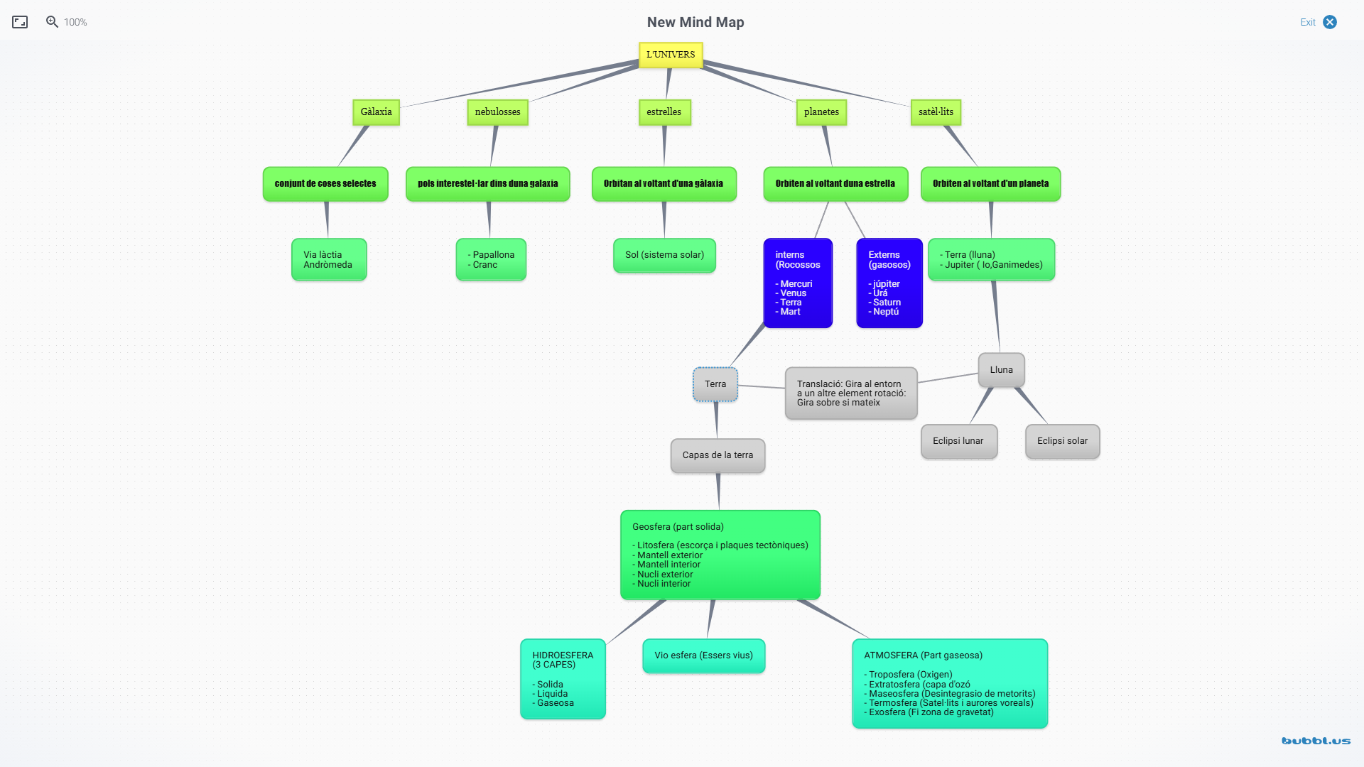
A l’escola aprendre no és només llegir i memoritzar: és entendre, expressar i crear. I això és justament el que ha fet l’alumnat del grup de GES (Graduat en Educació Secundària) a l’hora de treballar els continguts de l’Univers, la Terra i les seves capes, així com els grans conceptes de la geosfera, la hidrosfera, l’atmosfera i la biosfera.
A través d’una tasca creativa i cooperativa, l’alumnat ha elaborat:
- Resums visuals
- Mapes conceptuals
- Dissenys atractius i originals
L’objectiu ha estat reflexionar sobre el coneixement adquirit, connectar conceptes, i sobretot, donar forma pròpia a l’aprenentatge. A més, han utilitzat eines digitals i tècniques de representació gràfica per fer que el contingut sigui entenedor, modern i útil tant per a ells com per a futurs estudiants.
Us convidem a fer una ullada als seus treballs, que ja estan penjats a la web i exposats a l’aula. N’estem molt orgullosos i volem felicitar-los per la feina ben feta!
Aprendre també és saber explicar el que hem après. I aquest alumnat ho ha fet de meravella!

