Si voleu seguir el treball que estem desenvolupant dins el projecte “Què podem fer per ajudar la Greta Thunberg en conservar el món per no contaminar més, i així salvar el planeta i el nostre futur?” llegiu el diari del projecte:
DIARI DEL PROJECTE PRIMER TRIMESTRE
- Hem vist vídeos sobre la contaminació de la terra i el canvi climàtic perquè era la setmana del Canvi climàtic. A New York la Greta Thunberg va fer un discurs a la ONU i va renyar als polítics.
2. Pel divendres havíem de contestar a una preguta: “Què passarà el divendres 27 de setembre?”
3. El divendres vam portar la resposta: Divendres es feia la “Vaga pel canvi climàtic, Friday for future”. Aquesta vaga la va convocar la Greta i va tenir molt èxit a tot el món.
4. Vam fer una manifestació a la plaça de la Vila de Lliçà de Vall i allà vam portar cartells. Alguns nens i nenes de la classe els van llegir davant del públic. Ens van regalar un arbre per l’escola.

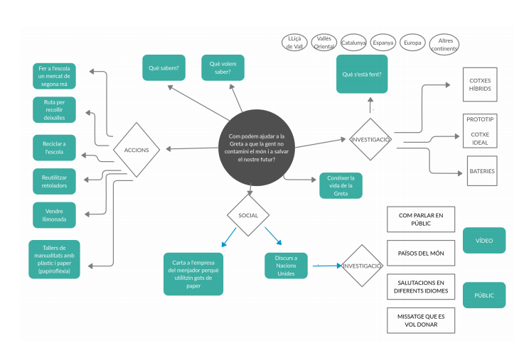
5. Vam fer preguntes sobre el projecte que volíem fer i finalment vam escollir una:
“Què podem fer per ajudar la Greta Thunberg en conservar el món per no contaminar més, i així salvar el planeta i el nostre futur?”

6. Què sabem? Què saber? Què volem fer? El Miquel ens ha fet un mapa conceptual d’això.
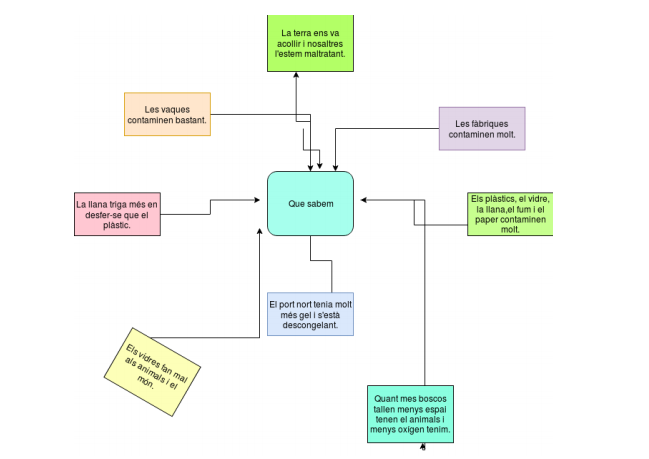
7. Hem escrit per grups tot el que sabem i el que volem saber.
8. A la mediateca hem fet servir diverses aplicacions de mapes conceptuals per passar a net el que sabem i el que volem saber.
9. A la classe hem llegit el que sabem.
10. Hem llegit una notícia sobre la Greta.
11. Hem llegit el que volem saber.
12. Hem buscat informació a casa de les preguntes del què volem saber.
13. Escriurem les respostes en un full virtual que es diu PADLET i ho farem amb els portàtils.
14. Avui ens hem repartit els càrrecs dels grups cooperatius.
15. Començarem a treballar com a Lliçà de Vall s’està lluitant contra el canvi climàtic.
16. Deures: Quin missatge escriuries a la Greta?
17. Lectura dels missatges i escriptura d’un missatge comú a tots. Li enviarem per Messenger.
18. Acabar de fer el Què volem saber.
19. Experiments: Cada mes farem un experiment relacionat amb el canvi climàtic. El primer sobre l’efecte hivernacle.

20. Cada mes de l’any 2020 portarem a terme les accions programades al nostre mapa conceptual. La primera serà la sortida pel poble per recollir deixalles. Per preparar-la, l’alcaldessa de Lliçà de Vall ve a l’escola.

21. Realitzem lectures comprensives i diferents proves avaluatives sobre el projecte.

22. Decidim quins seran els països que formaran part de la Conferència de l’ONU que farem a finals del segon trimestre:

23. Visualització de vídeos per comentar.

*Clicant la imatge es pot veure un padlet. Per veure els altres, consultar-ho.
2. Acabar els cartells de les activitats mensuals. Vam establir l’ordre d’accions mensuals:
Calendari accions any 2019: gener (reciclar), febrer (recollida de deixalles), març (reutilizar), abril (tallers), maig (mercat de segona mà), juny (llimonada)

3. Grup RECICLATGE va per l’escola explicant com hem de reciclar i repartint contenidors pel paper, els envasos i d’altres.

4. Activitat del llop. Treball previ per conèixer el llop i després activitat a Gualba amb la Lupus.

5. Comencem a investigar amb grups de tècnica TRENCACLOSQUES els aparells que formen part del sistema digestiu: aparell digestiu, aparell circulatori, aparell respiratori, aparell excretor i el llop. Tot per relacionar-ho amb el llop.


6. Obra de teatre inspirada en La Volta al Món en 80 dies, a partir de la idea d’un alumne de la classe. Ja la tenim escrita i una mica assajada. Es podria fer a final de trimestre (amb el Confinament del Coronavirus s’haurà de fer a final de curs). Enllaç a l’obra de teatre
7. Experiment de Les Glaceres i el canvi climàtic.

8. PADLET “7 IDEES PER TORNAR A L’ESCOLA D’UNA FORMA SOSTENIBLE”: Treball multidisciplinari que promou la investigació i la recerca de solucions per tenir una relació més sostenible amb l’escola. Aquests PADLETS inclouen:
- Patis totalment lliures de plàstic. ( àmbit llengua catalana)
- Reduir, reutilitzar i reciclar dins l’aula. ( àmbit llengua anglesa)
- Millora i creació del nou hort ( àmbit llengua catalana, medi, anglès i matemàtic): Disseny d’un hort.
- A classe, millor en bicicleta o caminant. ( àmbit llengua castellana): anunci de ràdio.
- Consum d’aigua, calefacció i llum eficients ( àmbit llengua catalana): cartell de Canva
- Aniversaris i festes responsables. ( àmbit llengua anglesa)
- Més contacte amb la natura ( àmbit llengua castellana.): Ruta google maps.
9. CLOENDA DEL PROJECTE: VIDEOCONFERÈNCIA GRETA ONU
Conferència de les Nacions Unides pel medi ambient. Cerimònia conduïda per una Comissària de les Nacions Unides MUNOG (Model United Nations of Goldberg) que va representar el seu institut a Stuttgart (Alemanya). Es valora la capacitat de comunicació, el domini dels idiomes i la investigació que han fet sobre els problemes del país que els ha tocat ha d’afrontar i els que els ha resolt sobre el canvi climàtic.
Adjuntem aquí la feina d’investigació i un vídeo representatiu de la cerimònia.
–











