|
|
1. Gestió d’usuaris
L’institut fa servir Google Workspace Education Fundamentals. És la versió gratuïta d’aquest entorn que ofereix serveis de correu electrònic, gestió documental i calendari.
Tots alumnes, docents i personal d’administració disposen d’un usuari amb el domini iesvalltenes.cat, que es manté actiu durant la seva estada al centre i fins un any després del seu final. L’usuari es forma seguint l’estructura <inicial del nom><1r cognom><número correlatiu>@iesvalltenes.cat.
1.1. Gestió d’alumnes
Cada principi de curs es fa una extracció de dades dels alumnes nous des de l’aplicació Alexia amb la informació següent:
-
- Nom
- Cognoms
- Idalu
- Nivell
Amb aquestes dades es calcula el nom d’usuari i es genera una contrasenya provisional. El fitxer resultant es fa servir per crear els usuaris de forma massiva en l’entorn Google Workspace. S’adjudica cada alumne a una Unitat Organitzativa segons el nivell que cursa. Això permet ajustar els permisos de Google Workspace per cada nivell.
A final de curs es fa una extracció de dades d’Alexia amb els alumnes que són baixa del centre, i se’ls comunica amb un correu electrònic automatitzat la desactivació del seu usuari en el termini d’un any. En el mateix moment s’executa la baixa massiva dels alumnes que van ser baixa fa un any, i que un mes abans han rebut un recordatori.
1.2. Gestió de professors i PAS
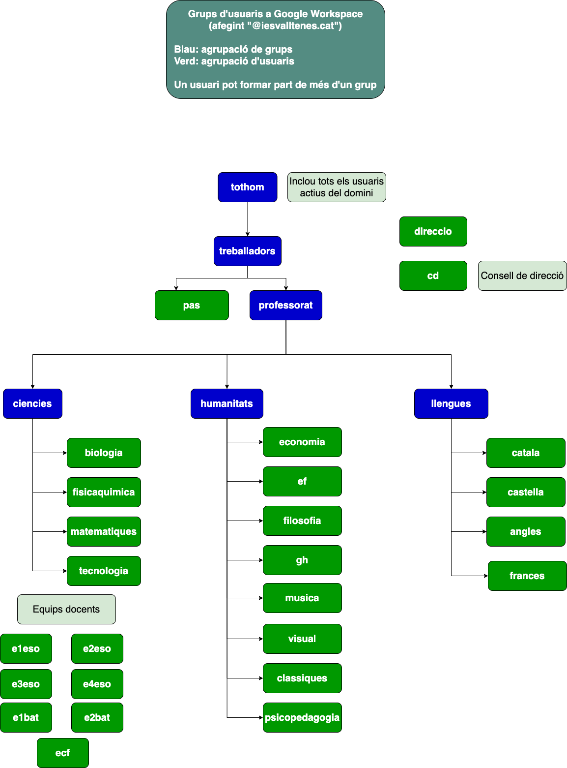
Tots els professors i personal d’administració i serveis disposen d’un usuari @iesvalltenes.cat similar al que es crea pels alumnes. Tots els professors formen part d’una única Unitat Organitzativa amb els permisos corresponents.
Es fa servir l’eina de grups de Google per organitzar els usuaris de la manera següent:

2. Serveis propis
2.1. Instal·lacions
L’institut disposa del següent equipament per oferir tots els seus serveis:
- Servidor Proxmox (16 CPU, 47 GB RAM): Permet la gestió de servidors virtuals. Actualment gestiona 4 servidors virtuals:
- moodle: Campus virtual Moodle de producció.
- moodleproves: Moodle de proves.
- mc: Plex (servei de videoteca i audioteca).
- mercuri: gestió d’antenes amb l’aplicació Nuclias Connect, que permet configurar de forma massiva les antenes i gestionar l’horari d’obertura i tancament.
- Servidor Synology RS2418+: Servidor de discos amb una capacitat de 19 TB. Allotja les dades dels servidors virtuals.
- Servidor Synology DS418: Servidor de discos amb una capacitat de 10,5 TB. Allotja les còpies de seguretat de tots els sistemes. Sincronitza amb les còpies de seguretat en el núvol allotjades en un compte de Google Drive.
- Servidor pfSense: servei de tallafoc, DNS, DHCP, NTP i balanceig i failover de les dues connexions de fibra òptica. Ofereix també un servei VPN per permetre l’accés extern per a l’administració de la xarxa.
- Dues connexions externes de fibra òptica de 500 Gb/s, una de l’empresa Telefonica (Departament d’Educació) i una altra de l’empresa Emagina.
- Una connexió de 50 Gb/s de l’empresa Emagina que dona servei de telefonia i accés a internet si fos necessari per a l’administració del centre. La telefonia es gestiona mitjançant una centraleta virtual.
- Xarxa de cablejat Ethernet amb els punts crítics connectats mitjançant connexions Ethernet d’1 Gbps o fibra òptica a 10 Gbps.
- Xarxa de 22 Acces Point (antenes WiFi) de diversos models D-Link que cobreixen tot el centre. Totes les antenes són models d’última generació, que permeten una gran capacitat de servei amb consum energètic reduït. S’accedeix a la xarxa WiFi mitjançant SSID educat1x1 i contrasenya única.
- 644 portàtils chromebook del programa PEDC del Departament d’Educació i 15 de l’institut per ús individual dels alumnes.
- 59 portàtils amb SO Windows 10 per ús individual de professors.
- 84 ordinadors portàtils de 15’’ amb SO Linux Mint o Cloud ready per ús sota demanda dels professors pels alumnes.
- 8 panells interactius Promethean de 65’’ i 75’’.
- 3 ordinadors portàtils i 7 ordinadors de sobretaula per l’administració del centre.
2.2. Campus virtual
L’EVA (Entorn Virtual d’Aprenentatge) de l’institut està basat en Moodle 3.11. Hi tenen accés tots els alumnes i professors mitjançant el seu usuari del domini iesvalltenes.cat gestionat per Google Workspace. Els cursos estan organitzats per nivells acadèmics. L’alta i baixa de cursos així com l’adjudicació de professors a cada curs és responsabilitat de la coordinació informàtica. La gestió de cada curs és responsabilitat dels professors de l’àrea corresponent, tant pel que fa als continguts com a la gestió anual (alta i baixa d’alumnes).
2.3. Servei multimèdia
Un dels servidors virtuals del centre disposa d’una instal·lació de l’aplicatiu Plex, que permet la reproducció en línia de vídeos i àudios. Hi tenen accés tots els docents des de qualsevol dispositiu del centre i també des de fora de l’institut.
La videoteca centralitza totes les pel·lícules i vídeos sol·licitats pels professors de qualsevol àrea. En tots els casos es tracta de còpies de DVD propietats del centre i digitalitzats habitualment en versió original.
L’audioteca recull també tots els fitxers d’àudio que fan servir les àrees d’anglès i francès.
2.4. Armaris portàtils
Repartits pel centre hi ha quatre armaris amb ordinadors portàtils de 15 polzades amb sistema operatiu Linux Mint o Cloudready. Aquests ordinadors permeten la instal·lació d’aplicatius que no tenen versió pels portàtils Chromebook. Es configuren a cada moment segons les peticions de professors.
2.5. Aula multimèdia
Una de les aules del centre està configurada com a aula multimèdia, amb un ordinador destinat a l’edició de vídeo i 4 impressores 3D.
3. Serveis externs
3.1. Google Workspace
Entorn Google Workspace for education Fundamentals: (versió gratuïta per centres educatius). Proporciona serveis de repositori de fitxers (Drive), documents, calendari, gestió d’usuaris i MDM (Mobile Device Management) per gestionar tots els portàtils Chromebook d’alumnes.
3.1.1. Unitats organitzatives
Les unitats organitzatives són agrupacions d’usuaris i dispositius disposades jeràrquicament que permeten aplicar polítiques de configuració de forma massiva. Les unitats organitzatives que es fan servir són les següents:
- Alumnes
- BAT
- 1r BAT
- 2n BAT
- CFGM-GA
- 1r CFGM-GA
- 2n CFGM-GA
- ESO
- 1r ESO
- 2n ESO
- 3r ESO
- 4t ESO
- Digitalització
- PSP
- Exalumne recents
- Exalumnes recents suspesos
- Exalumnes suspesos
- BAT
- Chromebooks
- Chromebooks entrevistes
- Chromebooks INDIC
- Chromebooks multiidioma
- Chromebooks propis
- Institucionals
- Mòbils
- NoGestionats
- PAS
- ExPAS actius
- ExPAS suspesos
- PAS actius
- PEDC
- Practicum
- Professors
- Exprofessors actius
- Exprofessors suspesos
- Professors actius
- Servidors
3.1.2. Gestió documental (Drive) i servei de correu (Gmail)
Tots els usuaris disposen d’un espai personal per emmagatzematge de fitxers i edició en línia, així com el servei de correu gmail. L’espai dels alumnes està limitat a 500 GB, mentre que els de professors i administració és, pràcticament, il·limitat.
En el servei Drive tots els usuaris poden crear unitats compartides pel treball col·laboratiu. Les creades per alumnes tenen un límit d’emmagatzematge de 300 GB, mentre que les de professors i institucionals (departaments, equips docents, direcció i administració) no tenen límit fixat.
3.1.3. Servei de calendari
El servei de calendari està disponible sense limitacions per a tots els usuaris. Existeixen, a més calendaris per cada nivell educatiu amb la informació per als professors que hi intervenen.
3.2. Alexia / iEduca
La gestió acadèmica durant el curs es realitza amb l’aplicatiu Alexia de l’empresa Educaria. Amb les dades importades des de l’aplicació Esfera del Departament d’Educació es duen a terme les taques següents:
- Fitxa informativa d’alumnes i famílies
- Currículums
- Butlletins trimestrals
- Control d’assistència i puntualitat
- Missatgeria a famílies i alumnes
- Control d’incidències
Està previst canviar a partir del curs 2023-24 a l’aplicatiu iEduca, mantenint les prestacions actuals i afegint-ne les següents de forma progressiva:
- Gestió de guàrdies
- Gestió de sortides
- Llibreta de notes
- Gestió de calendaris
- Automatització de comunicacions
- Connexió automatitzada amb el programa generador d’horaris
- Accés per a famílies a través de web i aplicació per a mòbils
3.3. TPVEscola
L’aplicatiu TPVEscola es fa servir com a plataforma de pagament de les famílies pels serveis no gratuïts (sortides, quotes de material i sancions econòmiques). En un futur s’estudiarà la possibilitat de traspassar aquesta tasca a l’entorn iEduca.
3.4. Bitwarden
L’aplicatiu Bitwarden és un gestor i generador de contrasenyes, on s’emmagatzemen tots els accessos a llocs web associats a gestions del centre (aplicatius del Departament, proveïdors, etc.). S’hi té accés des de direcció, secretaria i coordinació informàtica.



