Comissió d’estratègia digital de centre
És l’equip encarregat de definir i implementar l’estratègia que vol seguir un centre en relació amb les tecnologies digitals, amb l’objectiu que l’alumnat, els docents i el centre assoleixin el nivell més alt possible de maduresa i competència digital des d’una perspectiva d’innovació i de millora contínua.
Per portar a terme aquesta funció, ha de comprendre tots els àmbits del centre: organitzatius, metodològics, curriculars i comunicatius.
La Comissió ha de ser un equip dinamitzador que faci arribar l’estratègia digital a tota la comunitat educativa.
Membres: directora, coordinadores digitals (primària i secundària), coordinador de cicle i cap d’àmbit científic-tecnològic)
Objectius de la Comissió digital
- Promoure, concretar i desplegar el pla de tecnologies digitals i fer-ne el seguiment en el marc del projecte educatiu del centre.
- Revisar periòdicament les normes d’organització i funcionament del centre (NOFC) per tal d’adequar-les als usos i a la normativa sobre privacitat i protecció de dades que el centre faci de les tecnologies digitals i dels dispositius personals.
- Potenciar que les tecnologies digitals impregnin les programacions curriculars amb una mirada inclusiva.
- Vetllar pel desplegament curricular de la competència digital de l’alumne.
- Promoure l’ús de les tecnologies digitals en la pràctica educativa a l’aula, especialment en activitats STEM.
- Vetllar per l’optimació de l’ús dels recursos tecnològics del centre.
- Vetllar perquè es garanteixi la inclusió digital de tot l’alumnat en els centres, tant pel que fa a l’accés als equipaments tecnològics com a les fonts d’informació i comunicació.
- Promoure l’aplicació de mesures de protecció de continguts inadequats en l’accés a Internet, tant dels equipaments del centre com de les dades dels alumnes.
- Dinamitzar la presència a Internet del centre utilitzant en el possible plataformes de programari lliure que siguin respectuoses amb la privacitat de les dades (portal, EVA, blog, etc.).
- Establir el sistema de comunicació digital del centre amb les famílies i vetllar perquè es compleixi.
- Vetllar per l’aplicació de les polítiques de privacitat i seguretat de les dades i per les infraestructures digitals del centre educatiu.
- Vetllar perquè les famílies rebin la informació sobre les normes del centre pel que fa als dispositius digitals (usos, control parental, etc.).
- Tenir cura que els materials digitals difosos pel centre, que siguin accessibles en línia, respectin els drets d’autoria i les llicències d’ús dels diferents elements que els integren (imatges, esquemes, textos, àudio, vídeo, etc.), donant prioritat a l’ús de materials amb llicències lliures o que permetin un ús compartit, i vetllin per l’ús d’un llenguatge plural que respecti la diversitat de gènere.
Funcionament de la comissió
La Comissió digital es reuneix periòdicament per vetllar per la consecució dels objectius descrits en el punt anterior, deixant constància dels acords utilitzant l’acta de reunió de la Comissió digital.
S’ha publicat un document específic sobre les funcions i organització de la comissió d’estratègia digital de centre.
El Coordinador digital de centre, com a figura clau dins l’EDC, formarà part de la Comissió digital de centre i tindrà com a objectiu principal coordinar i dinamitzar les actuacions que determini la Comissió d’estratègia digital de centre.
El Departament ha publicat un document amb orientacions per a la coordinació digital de centre on es detallen les tasques i les funcions que té un coordinador/a digital d’un centre educatiu.
FUNCIONS
Les Normes d’Organització i Funcionament de Centre (NOFC) han d’establir la figura d’un coordinador o coordinadora digital com a responsable de la gestió coordinada de les tecnologies digitals en un centre educatiu.
Les seves funcions estan recollides a Documents per a l’organització i la gestió dels centres sobre la cultura
digital i es concreten en tasques específiques que es plantejaran en aquest document. Cal fer, però, unes puntualitzacions prèvies:
• La llista de tasques és extensa i exhaustiva. Hi ha tasques indispensables, d’obligat compliment per part de la persona encarregada de la
coordinació digital, i d’altres de complementàries, on la seva realització dependrà de les característiques del centre (etapes, grandària, estudis impartits, etc.) i de la seva Estratègia Digital de
Centre (EDC).
• Al llarg dels anys, i a causa de la seva expertesa, la persona encarregada de la coordinació ha anat assumint tasques que, gràcies a una millora general de la competència digital
dels i les membres de la comunitat educativa, poden ser realitzades per altres perfils i càrrecs. Aquestes tasques s’indiquen als apartats
Accions delegables.
1. Dinamitzar la transformació digital
La transformació digital d’un centre educatiu és un procés complex i dinàmic que busca integrar la tecnologia digital en la pràctica educativa, facilitant-ne canvis didàctics i metodològics que han d’assegurar l’adquisició de la competència digital de l’alumnat. La dinamització d’aquesta transformació és la funció principal de la coordinació digital, però sovint es veu desplaçada pel volum i la urgència de les incidències relacionades amb el maquinari i programari.
El document marc per garantir aquesta transformació és l’Estratègia Digital de Centre, que ha d’elaborar la Comissió d’estratègia digital. Com a docent i persona coneixedora de l’ús educatiu de les tecnologies, és necessari que el coordinador o coordinadora digital tingui un paper proactiu dins de la Comissió digital aportant idees i propostes sobre el disseny i redacció de l’Estratègia Digital de Centre, en la seva implementació i posterior seguiment. Les funcions de la Comissió digital poden consultar-se al document enllaçat anteriorment.
Cal reiterar que totes les tasques de la Comissió digital no són exclusives del coordinador o coordinadora digital, sinó que han de ser compartides i consensuades amb la resta de membres de la Comissió.
Podeu trobar més informació a:
https://projectes.xtec.cat/coordinaciodigital/dinamitzacio-digital
2. Gestionar i supervisar els serveis, equips i infraestructures digitals
En el marc de l’Estratègia Digital de Centre, s’han de prendre decisions que es relacionen, per exemple, amb l’estructura de l’entorn virtual de centre escollit, la unificació d’estils de publicació, les estratègies comunicatives del centre i les actuacions que es desprenen d’aquestes.
A continuació, es fa una anàlisi de quines correspondrien a la coordinació digital o bé serien delegables a altres membres de la comunitat educativa.
2.2.1 Entorn virtual d’aprenentatge
• Assessorament a l’equip docent de les funcionalitats i la gestió de l’EVA.
Hem optat pel Google Classroom 1per una gestió centralitzada de cursos:
» Creació de cursos.
» Alta d’usuaris/es (alumnat i docents).
» Manteniment (altes i baixes d’usuaris/es, canvis de cursos i categories).
2.2.2 Comunicacions
Accions delegables
• Web de centre.https://agora.xtec.cat/iesqm/
En cas que el web funcioni sobre el servei Nodes:
» Petició del servei.
» Remodelació de l’estructura inicial (pàgines, categories, menús, ginys).
» Gestió de rols d’usuaris administradors/editors.
» Modificacions en l’estructura.
» Validació d’articles a publicar.
En qualsevol cas, el coordinador o coordinadora ha de verificar que el web és usable, accessible, que compleix la normativa de protecció de dades, i inclou el logotip
del Departament d’Educació en un lloc visible del web, preferiblement a la part superior esquerra.
Funcions de la coordinació digital
2.2.3 Maquinari
• Assessorament per a l’adquisició de maquinari nou. En col·laboració amb l’equip directiu, anàlisi i estudi del maquinari necessari per atendre les necessitats del centre.
Accions delegables
• Manteniment i resolució d’incidències d’equips fora de servei de manteniment:
Per evitar que recaiguin sobre el coordinador o coordinadora digital, es poden adoptar, dins del marc d’autonomia de centre, algunes mesures complementàries:
» Implicar a tot l’equip docent en el manteniment del maquinari: assegurar que els equips portàtils es guarden en el lloc adequat i estan connectats al corrent per carregar-se, es tanquen correctament, s’avisa de les possibles incidències, etc.
» Crear un grup de persones voluntàries format per alumnat, docents i altres membres de la comunitat educativa que puguin resoldre incidències senzilles i recurrents.
» Incorporar alumnat de cicles formatius d’informàtica en pràctiques.
» Contractació de personal tècnic extern.
• Gestió d’inventaris:
» En cas d’equips i dispositius desplegats dins del PEDC, canvis en l’assignació equip-persona i manteniment de l’inventari, fent servir l’aplicació corporativa INDIC. L’equip directiu
pot assignar permisos de gestió de l’aplicació INDIC a docents i PAS fent servir el GUAC.
» Per a la resta d’equips i dispositius, gestió d’un sistema intern d’inventari, introducció inicial i actualització de les dades.
• Procés de tancament i inici de curs: recollida dels equips, corresponent al PEDC, de l’alumnat i del professorat que marxa del centre, neteja dels ordinadors i assignació als nous usuaris/es.
• Gestió del maquinari associat a la matrícula viva i les baixes d’alumnes.
2.2.4 Programari i serveis
• Assessorament a la comunitat educativa per a la selecció de serveis i programari nou.
• Supervisió de la instal·lació i actualització de programari (sistema operatiu, antivirus, aplicacions, navegadors i extensions) en equips de centre per potenciar l’ús de programari i recursos digitals en català, i per verificar que tot el programari instal·lat tingui la llicència legal d’ús corresponent, afavorint l’ús de programari lliure sempre que sigui possible.
• Instal·lació de programari en equips de docents i alumnes (PEDC) amb sistema operatiu Windows que no es pugui instal·lar de manera autònoma, sempre que estigui justificat pedagògicament per un o una docent del centre. Podeu trobar més informació sobre la petició d’instal·lació de programari a:
https://projectes.xtec.cat/edc/wp-content/uploads/usu2268/2021/02/Company-Portal-Global.pdf
Accions delegables
• En equips de tipus Chromebook, la gestió del programari ha de ser realitzada de manera centralitzada (consola d’administració).
• En equips amb sistema operatiu Linkat, els usuaris i usuàries poden instal·lar qualsevol aplicació des del gestor de paquets.
• En cas de fer servir Google Workspace:
» Compra del domini associat: Google demana que les organitzacions tinguin un domini per utilitzar el seu servei.
» Petició del servei.
» Gestió d’usuaris/es, grups de correus i àlies.
• En cas de fer servir aplicacions o serveis no corporatius (no proporcionats pel Departament d’Educació), la gestió ha de ser acordada amb l’equip directiu
2.2.5 Connectivitat
Accions delegables
• Configuració de filtratge i monitoratge de la xarxa. Detecció d’usos indeguts i optimització de l’ús de l’amplada de banda, fent servir eines corporatives.
• Gestió de les impressores i unitats de xarxa en els equips de centre.
• Gestió i repartiment dels dispositius de connectivitat portàtil (MiFi) a l’alumnat que no disposa de connectivitat a la seva llar
2.2.6 Gestió d’incidències
• Gestió d’incidències d’equips amb servei de manteniment. Per cada incidència cal fer la recollida, la primera diagnosi, el registre al portal d’autoservei i el seguiment posterior. De manera excepcional, la coordinació digital té la potestat de resoldre una incidència si:
» L’afectació en nombre d’alumnes és més gran a un grup classe (incidències relacionades amb la connectivitat parcial o total del centre).
» Després de fer la diagnosi, el temps de resolució de la incidència és menor que el temps a invertir en la seva notificació i posterior seguiment.
» No afecta el temps d’impartir docència.
En cas d’incidències de maquinari, cal remarcar que la resolució s’ha de limitar a interactuar amb
interfícies externes (botons, connexions, etc.) sense manipular internament els equips.
En cas d’incidències de programari, la resolució, per part del tècnic o tècnica de camp, es limita a la remaquetació de l’equip afectat.
• Gestió d’incidències d’accés a Internet. Per cada incidència cal fer la recollida, la primera diagnosi, la comunicació en el portal d’autoservei
i el seguiment posterior. Aquestes incidències poden ser complexes i requerir molt temps de seguiment per part de la coordinació digital.
• Gestió d’incidències de connectivitat wifi en la xarxa del centre. Per cada incidència cal fer la recollida, la primera diagnosi i, si cal, la comunicació al portal d’autoservei i el seguiment
posterior. En el cas d’incidència en un equip concret, la primera diagnosi i intent de resolució ha de ser una tasca compartida amb la resta de la comunitat educativa (docents i alumnes amb bones competències digitals, figures de suport a la coordinació, etc).
• Coordinar les tasques que ha de realitzar el personal tècnic preventiu.
Accions delegables
• Gestió d’un sistema intern de registre d’incidències que permeti la comunicació d’incidències als i les diferents membres de la comunitat educativa
• Suport al personal tècnic. Acompanyament al tècnic o tècnica de camp o “mans remotes” en la resolució telemàtica.
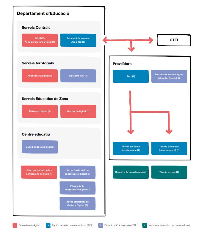
Ecosistema del la coordinació digital
La gestió de la transformació digital dels centres educatius depèn de dues unitats del Departament d’Educació que tenen funcions diferenciades:
3.1 Serveis centrals
Àrea de Cultura Digital (Direcció general d’Innovació, Recerca i Cultura digital): s’encarrega, entre altres funcions, de potenciar l’ús didàctic, metodològic i
organitzatiu de les tecnologies digitals en l’àmbit educatiu per tal de millorar les competències digitals de l’alumnat, del professorat i dels centres. Posa a disposició dels
centres una xarxa de mentors i mentores digitals per a l’assessorament i suport.
Àrea TIC (Direcció de Serveis): gestiona els equips, serveis i infraestructures TIC proveïdes pel Centre de Telecomunicacions i Tecnologies de la Informació (CTTI).
Els serveis s’organitzen en diferents lots, que són prestats per les empreses adjudicatàries en els processos de contractació pública. El SAU centralitza totes les demandes associades a aquests serveis i les vehicula cap a les empreses responsables de cada lot de serveis.
3.2 Serveis territorials
Els serveis territorials compten amb les figures d’assessor/a digital i gestor/a TIC.
• Els assessors i assessores digitals acompanyen els centres en totes les qüestions relacionades amb la dinamització digital dels centres i es coordinen amb els i les referents digitals dels
serveis educatius.
• Els gestors i gestores TIC focalitzen la seva tasca en els equips, serveis i infraestructures digitals. Resolen problemes relacionats amb el SAU (incidències que es demoren en el temps
o que el centre considera que no s’han resolt adequadament), supervisen la planificació i les tasques desenvolupades pel personal tècnic preventiu, etc.
3.2.1 Serveis educatius
Si la coordinació digital del centre necessita assessorament en la dinamització de la transformació digital (aplicar metodologies i tecnologies digitals a l’aula, dissenyar
l’Estratègia Digital de Centre, etc.) ha de contactar, en primer lloc, amb la persona referent digital del seu Centre de Recursos Pedagògics (CRP).
3.3 Centre educatiu
Algunes tasques de centre es troben en un punt d’intersecció entre diversos càrrecs o perfils. Són algunes de les tasques que han sigut assumides tradicionalment
per la coordinació digital, però que no tenen cap component pedagògic ni requereixen la seva expertesa tècnica.
Cal revisar i redistribuir aquestes tasques entre l’equip directiu, altres càrrecs i personal administratiu,
sempre que sigui possible. Es tractaria de les tasques següents:
• Gestió de dades (llistes) de docents i alumnat, facilitant al màxim la importació als serveis digitals del centre.
• Gestió de quotes i usuaris/es del sistema d’impressió corporatiu.
• Gestió de plataformes de comunicació amb les famílies.
Per altra banda, la millora en la usabilitat de les aplicacions i serveis no requereixen un alt grau de competència digital per gestionar-les i, per tant, serien tasques
assumibles per altres professionals del centre:
• Gestió de les publicacions i rols d’edició al web del centre.
• Gestió d’usuaris/es, categories i cursos en els entorns virtuals d’aprenentatge.
• Gestió de l’assignació dels equips en els desplegaments del PEDC.
• Inventari d’equips informàtics. Etiquetatge i gestió de sistemes d’inventari corporatius (INDIC) i sistemes d’inventari propis del centre.
• Acompanyament físic al personal tècnic de camp: si la incidència ha estat ben informada per
part de la coordinació digital, és possible que la persona tècnica només necessiti que li mostrin
l’aula o equip a revisar. La seva intervenció, com que no està supeditada a la disponibilitat horària
del coordinador o coordinadora, permet agilitzar la resolució de la incidència.
Per finalitzar aquest apartat, es vol introduir la figura del delegat o delegada digital, creada amb èxit en alguns
centres educatius. Els delegats i delegades digitals són alumnat amb una bona competència digital i, per
tant, que poden dur a terme algunes tasques senzilles i quotidianes, com:
• Assessorament a docents i alumnat en l’àmbit digital.
• Gestió del desplegament i recollida del material digital en préstec (obrir armaris, portar carros d’ordinadors, repartició ordenada, etc.).
• Registre intern d’incidències.
• Ajuda en la resolució d’incidències senzilles i recurrents a docents i alumnat (cablejat mal connectat, configuració de la sortida de vídeo, etc.).
Aquesta figura pot potenciar la responsabilitat, l’empatia i les habilitats de comunicació en l’alumnat, així com tenir un efecte positiu en la seva autoestima.
3.4 Agents de suport extern
3.4.1. Servei d’Atenció Unificada (SAU)
Aquest servei atén totes les incidències, consultes, peticions i reclamacions relacionades amb els equipaments (en manteniment), serveis i infraestructures digitals dels
centres educatius.
A continuació, es donen algunes recomanacions útils per optimitzar les interaccions amb el SAU:
• El canal recomanat per fer una demanda al SAU és el portal d’autoservei. Altres canals alternatius són el correu electrònic (sau.tic@pautic.
gencat.cat) i el telèfon (900 82 82 82, opció 4)
3.4.3. Personal tècnic preventiu
És l’equip de suport tècnic encarregat de mantenir els equips en servei de manteniment en un estat adequat que n’optimitzi la utilització i en minimitzi les incidències.
Sota la supervisió del coordinador o coordinadora digital, el personal tècnic preventiu pot dur a terme les següents tasques sobre els equips i infraestructures que estiguin
en servei de manteniment:
• Actualització de programari (sistema operatiu, antivirus, aplicacions corporatives, etc.).
• Configuració del servei d’impressió corporatiu.
• Formatació, remaquetació i clonatge d’equips.
orientacions-coordinacio-digital-centre
Aplicatiu INDIC
INDICINDIC (Inventari digital de centre) és l’aplicació per a la gestió dels equips informàtics desplegats als centres educatius en el marc del Pla d’Educació Digital de Catalunya 2020-23. |
Cal mantenir l’estat actualitzat dels dispositius per tal de fer-ne un correcte seguiment i donar un bon servei.
|



